华芯微国产汽车芯片DC/DC转换器系列
HRW8140PMC 型低功耗高压非同步升压转换器
产品介绍
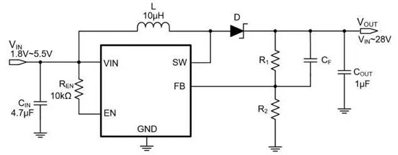
HRW8140PMC 是专门用于中小型LCD 偏置电源和白光LED 背光源的高开关频率升压转换器。该芯片非常适合通过双节NiMH/NiCd 电池或单节锂离子电池产生高达30V 的电压,还可用于产生标准的3.3V/5V 至12V 电源转换等。
HRW8140PMC 的开关频率最高可达1MHz。这个频率允许使用小型陶瓷以及钽输出电容元件,并与小型的TSOT 封装一起提供了一个非常小尺寸的整体应用解决方案。HRW8140具有内部400mA 开关电流限制,并提供较低的输出电压纹波,同时,在低功率应用场合允许使用小电感。使用优化的内部控制方案,HRW8140PMC 具有低静态电流(典型值20μA)使得芯片在整个负载电流范围内高效率工作。
产品特性
· 输入电压范围:1.8V 至5.5V
· 可调节输出电压范围高达28V
· 400mA 内部开关电流
· 1MHz 的开关频率
· 20μA 典型空载静态电流
· 0.1μA 典型关断电流
· 内部软启动功能
产品典型应用






华芯微半导体——国产车载半导体优质之选!深耕国产化需求,开发系列化电源管理、信号链处理、功率驱动及逻辑电路和接口产品,坚守保质保量保供承诺,覆盖车端电池、电控、电驱、智能网联等领域,精准适配整车多场景应用。高效响应需求,稳定保障供应,期待您的来电咨询,共启车规半导体自主新格局!
相关阅读:
- ...2025/12/10 15:15·华芯微国产汽车芯片门电路系列(篇一)
- ...2025/12/03 14:19·华芯微国产汽车芯片CAN收发器系列(篇一)
- ...2025/12/01 10:00·华芯微国产汽车芯片DC/DC转换器系列
- ...2025/11/19 14:05·华芯微国产汽车芯片运算放大器系列(篇一)
- ...2025/11/18 14:53·华芯微国产汽车芯片MOSFET 驱动器系列(篇一)
- ...· Efinix® 全力驱动AI边缘计算,成功推出Trion™ T20 FPGA样品, 同时将产品扩展到二十万逻辑单元的T200 FPGA
- ...· 英飞凌亮相进博会,引领智慧新生活
- ...· 三电产品开发及测试研讨会北汽新能源专场成功举行
- ...· Manz亚智科技跨入半导体领域 为面板级扇出型封装提供化学湿制程、涂布及激光应用等生产设备解决方案
- ...· 中电瑞华BITRODE动力电池测试系统顺利交付北汽新能源
- ...· 中电瑞华FTF系列电池测试系统中标北京新能源汽车股份有限公司
- ...· 中电瑞华大功率高压能源反馈式负载系统成功交付中电熊猫
- ...· 中电瑞华国际在电动汽车及关键部件测评研讨会上演绎先进测评技术
产品快讯更多
企业新闻更多
- ...· 华芯微国产汽车芯片门电路系列(篇一)
- ...· 华芯微国产汽车芯片CAN收发器系列(篇一)
- ...· 华芯微国产汽车芯片DC/DC转换器系列
- ...· 华芯微国产汽车芯片DC/DC转换器系列
- ...· 华芯微国产汽车芯片运算放大器系列(篇一)
- ...· 华芯微国产汽车芯片MOSFET 驱动器系列(篇一)
- ...· 数据采集终端系统设备
- ...· 简仪科技踏上新征程








