白光 LED 电源设计技术
作者:Oliver Nachbaur,德州仪器 (TI) 便携式电源系统工程师
摘要
随着彩色显示屏在便携市场(如手机、PDA 以及超小型 PC)中的广泛采用,对于一个单色 LCD 照明而言,就需要一个白色背光或侧光。与常用的冷阴极荧光照明 (CCFL) 背光相比,由于白光 LED 的功耗更低且要求更小的空间,所以其看起来是背光应用不错的选择。白光 LED 的典型正向电压介于 3V~5V 之间。由于为白光 LED 供电的较佳选择是选用一个恒流电源,且锂离子电池的输入电压范围低于或等于 LED 正向电压,因此就需要一款新型电源解决方案。
主要的电源要求包括高效率、小型的解决方案尺寸以及调节 LED 亮度的可能性。对于具有无线功能的便携式系统而言,可接受的 EMI 性能成为我们关注的另一个焦点。当高效率为我们选择电源较为关心的标准时,升压转换器就是一款颇具吸引力的解决方案,而其他常见的解决方案是采用充电泵转换器。在本文中,我们分别对用于驱动白光 LED 的两款解决方案作了讨论,并探讨了他们与主要电源要求的关系。另外一个很重要的设计考虑因素是调节 LED 亮度的控制方法,其亮度不但会影响整个转换器的效率,而且还有可能会出现白光 LED 的色度变换。下面将介绍一款使用一个 PWM 信号来控制其亮度的简单的解决方案。与其他标准解决方案相比,该解决方案的另外一个优势就是其更高的效率。
任务
一旦为白光 LED 选定了电源以后,对于一个便携式系统来说,其主要的要求就是效率、整体解决方案尺寸、解决方案成本以及较后一项但非常重要的电磁干扰 (EMI) 性能。根据便携式系统的不同,对这些要求的强调程度也不尽相同。效率通常是关键的设计参数中较重要或次重要的考虑因素,因此在选择电源时,要认真考虑这一因素。图 1 示显示了白光 LED 电源的基本电路。

图 1 一个优异的效率需要一个可变转换增益 M
该锂离子 (Li-Ion) 电池具有一个介于 2.7V~4.2V 的电压范围。该电源的主要任务是为白光 LED 提供一个恒定的电流和一个典型的 3.5V 正向电压。
与充电泵解决方案相比,升压转换器可实现更高的效率
一般来说,用于驱动白光 LED 的电源拓扑结构有两种:即充电泵或开关电容解决方案和升压转换器。这两款解决方案均可提供较高的输出和输入电压。二者主要的不同之处在于转换增益 M=Vout/Vin,该增益将直接影响效率;而通常来说,充电泵解决方案的转换增益是固定不变的。一款固定转换增益为 2 的简单充电泵解决方案通常会产生比 LED 正向电压高很多的电压,如方程式 (1) 所示。其将带来仅为 47% 的效率,如方程式 (2) 所示。

式中 Vchrgpump 为充电泵 IC 内部产生的电压,VBat 为锂离子电池的典型电池电压。充电泵需要提供一个恒定的电流以及相当于 LED 3.5V 典型正向电压的输出电压。通常,固定转换增益为 2 的充电泵会在内部产生一个更高的电压 (1),从而引起内部压降,并降低整体系统效率 (2)。更为高级的充电泵解决方案通过在 1.5 和 1 转换增益之间进行转换克服了这一缺点。这样就可以在电池电压稍微高于 LED 电压时实现在 90%~95% 效率级别之间运行,从而充许使用增益值为 1 的转换增益。方程式 (3) 和方程式 (4) 显示了这一性能改进:

当电池电压进一步降低时,充电泵就需要转换到 1.5 增益,从而使效率下降至 60%~70%,如示例 (5) 和 (6) 所示。
图 2 显示了充电泵解决方案在不同转换增益 M 条件下理论与实际效率曲线图。

图 2 充电泵解决方案的效率变化
转换增益为 2 的真正的倍压充电泵具有非常低的效率(低至 40%),且对便携式设备没有太大的吸引力;而具有组合转换增益(增益为 1.0 和 1.5)的充电泵则显示出了更好的效果。这样一款充电泵接下来的问题就是从增益 M=1.0 向 M=1.5的转换点转换,这是因为发生增益转换后效率将下降至 60% 的范围。当电池可在大部分时间内正常运行的地方发生效率下降(转换)时,整体效率会降低。因此,在接近 3.5V 的低电池电压处发生转换时就可以实现高效率。但是,该转换点取决于 LED 正向电压、LED 电流、充电泵 I2R 损耗以及电流感应电路所需的压降。这些参数将把转换点移至更高的电池电压。因此,在具体的系统中必须要对这样一款充电泵进行精心评估,以实现高效率数值。
计算得出的效率数值显示了充电泵解决方案较佳的理论值。在现实生活中,根据电流控制方法的不同会发生更多的损耗,其对效率有非常大的影响。除了 I2R 损耗以外,该器件中的开关损耗和静态损耗也将进一步降低该充电泵解决方案的效率。
通过使用一款感应升压转换器可以克服这些不足之处,该升压转换器具有一个可变转换增益 M,如方程式 (7) 和图 3 所示。

该升压转换器占空比 D 可在 0% 和实际的 85% 左右之间发生变化,如图 3 所示。

图 3 升压转换器的可变转换增益 M
可变转换增益可实现一个刚好与 LED 正向电压相匹配的电压,从而避免了内部压降,并实现了高达 85% 的效率。
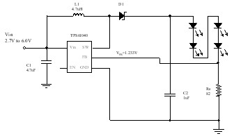
可驱动 4 个白光 LED 的标准升压转换器
图 4 中的升压转换器被配置为一个可驱动 4 个白光 LED 的电流源。该器件将检测电阻器 Rs 两端的电压调节至 1.233V,从而得到一个定义的 LED 电流。

图 4 配置为电流源的升压转换器
本结构中使用的升压转换器在 1.233V 电流检测电阻器两端将有一个压降,而检测电阻器的功耗会降低该解决方案的效率。因此,必须降低检测和调节该 LED 电流的压降。除此之外,对于许多应用来说,调节 LED 电流和 LED 亮度的可能性也是必须的。图 5 中的电路实现了这两个要求。

图 5 通过降低电流感应电压来提高效率
在图 5 中,我们将一个可选齐纳二极管添加到了电路中,来钳位控制输出电压,以防止一个 LED 断开连接或出现高阻抗。将一个具有 3.3V 振幅的 PWM 信号施加到该转换器的反馈电路上,同时使用一个低通滤波器 Rf 和 Cf,以过滤PWM 信号的 DC 部分并在 R2 处建立一个模拟电压 (Vadj)。通过改变所施加 PWM 信号的占空比,使该模拟电压上升或下降,从而调节该转换器的反馈电压,此举会增加或降低转换器的 LED 电流。通过在 R2 处施加一个高于转换器反馈电压 (1.233V) 的模拟电压,可以在检测电阻器两端实现一个更低的感应电压。对于一个 20mA LED 电流而言,感应电压从 1.233V 下降到了 0.98V(对于 10mA LED 电流而言,甚至会降至 0.49V)。

图 6 通过降低电流感应电压实现更高的效率
当使用一个具有 3.3V 振幅的 PWM 信号时,必须要将控制 LED 亮度的占空比范围从 50% 调整到 100%,以得到一个通常会高于 1.233V 反馈电压的模拟电压。在 50% 占空比时,模拟电压将为 1.65V,从而产生一个 20mA、0.98V 的感应电压。将占空比范围限制在 70%~100% 之间会进一步降低感应电压。由此得出的效率曲线如图 6 所示效率还取决于所选电感。在此应用中,一个尺寸为 1210 的小型电感可以实现高达 83% 的效率,从而使总体解决方案尺寸可与一个需要两个尺寸为 0603 的飞跨电容充电泵解决方案相媲美。
图 7 显示了 LED 电流作为控制 LED 亮度的 PWM 占空比的一个线性函数。

图 7 通过施加 PWM 信号实现简单的 LED 电流控制
上述解决方案显示了用于驱动白光 LED 的标准升压转换器的结构以及通过限制 PWM 占空比范围并选择一个不同的电流控制反馈网络来提高效率的可能性。按照逻辑思维,我们接下来将讨论一款集成了所有这些特性的解决方案。
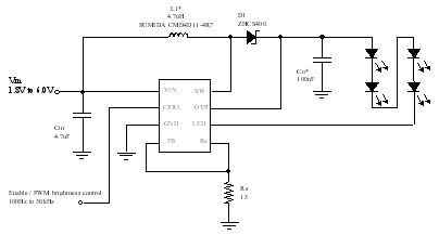
专用 LED 驱动器减少了外部组件数量
图 8 显示了一款集成了前面所述特性的器件。直接在 CTRL 引脚上施加一个 PWM 信号就可以对 LED 电流进行控制。

图 8 白光 LED 恒流驱动器 IC
电流感应电压被降至 250mV,且过压保护功能被集成到一个采用小型3mm×3mm QFN 封装的器件中。其效率曲线如图 9 和图 10 所示。

图 9 效率与负载电流的关系曲线

图 10 整个电池输入电压范围内的高效率
图 10 显示整个锂离子电池电压范围(2.7V~4.2V)内均可以实现 80% 以上的效率。在此应用中,使用了一个高度仅为 1.2mm 的电感 (Sumida CMD4D11-4R7,3.5mm*5.3mm*1.2mm)。
从图 10 中的效率曲线可以看出:在大多数应用中,升压转换器可以实现比充电泵解决方案更高的效率。但是,在无线应用中使用升压转换器或充电泵时还需要考虑 EMI 问题。
对 EMI 加以控制
由于这两款解决方案均为运行在高达 1MHz 转换频率上的开关转换器,且可以快速的上升和下降,因此无论使用哪一种解决方案(充电泵还是升压转换器)都必须要特别谨慎。如果使用的是充电泵解决方案,则不需要使用电感,因此也就不存在磁场会
相关阅读:
- ...2011/07/18 17:29·白光 LED 电源设计技术
- ...2011/06/24 12:14·50W 白光 LED 车前灯驱动器
- ...2011/06/20 13:50·效率达 94% 的 25W 白光 LED 车前灯驱动器
- ...2011/06/17 15:31·具热降额功能的 30W 白光 LED 车前灯驱动器
- ...2011/06/09 14:04·2 个 AA 电池提供 CCD 正电源和负电源及三个白光 LED 背光源 LED 驱动器
- ...2011/06/07 14:08·TPS61059 可为作为相机闪光灯或电影照明灯的白光 LED 供电
- ...· Efinix® 全力驱动AI边缘计算,成功推出Trion™ T20 FPGA样品, 同时将产品扩展到二十万逻辑单元的T200 FPGA
- ...· 英飞凌亮相进博会,引领智慧新生活
- ...· 三电产品开发及测试研讨会北汽新能源专场成功举行
- ...· Manz亚智科技跨入半导体领域 为面板级扇出型封装提供化学湿制程、涂布及激光应用等生产设备解决方案
- ...· 中电瑞华BITRODE动力电池测试系统顺利交付北汽新能源
- ...· 中电瑞华FTF系列电池测试系统中标北京新能源汽车股份有限公司
- ...· 中电瑞华大功率高压能源反馈式负载系统成功交付中电熊猫
- ...· 中电瑞华国际在电动汽车及关键部件测评研讨会上演绎先进测评技术
- ...· 华芯微国产汽车芯片门电路系列(篇一)
- ...· 华芯微国产汽车芯片CAN收发器系列(篇一)
- ...· 华芯微国产汽车芯片DC/DC转换器系列
- ...· 华芯微国产汽车芯片DC/DC转换器系列
- ...· 华芯微国产汽车芯片运算放大器系列(篇一)
- ...· 华芯微国产汽车芯片MOSFET 驱动器系列(篇一)
- ...· 数据采集终端系统设备
- ...· 简仪科技踏上新征程








