便携式B超电源的设计
便携式B超系统内部使用的电源比较复杂,外部适配器和电池的电源必须经过DC/DC转换,以转换成系统需要的电压。为了降低电源上的无用消耗,提高电池使用效率,系统主板、B超控制板、液晶显示器以及键盘的电源采用开关电源供电。
便携B超电源的整体设计
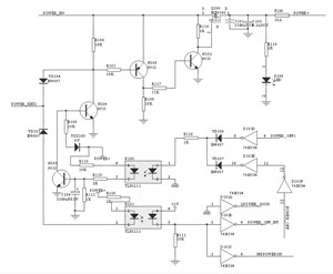
图1为便携B超电源的整体设计方框图。便携B超电源输入电压有两种:一是电源适配器输入,电压为18V,二是电池输入,电压为14.4V。要求实现两种电压之间的热切换,并在切换电压时不影响系统工作,即提供外电和电池供电无延时热切换功能。需要输出±12V、5V、3.3V、±48V等几种电压,具体指标为12V/2.5A、-12V/0.5A、5V/4A、3.3V/3A、+48V/80mA、-48V/80mA。具有单键开关机功能,即无电时,按电源键打开电源;在有电时,按电源键向控制面板发送关机信号,上位机还可以通过软件关机(即支持ATX关机指令)。电源输出接口采用标准计算机ATX接口。

图1 便携B超电源整体设计方框图
电源切换电路的设计
便携B超电源切换电路如图2所示,在外接电源适配器时,电压输入交流18V,经VD100、VD101二极管后,再经R100、R107分压加到N100A(LM193)电压比较器的3脚(同相端)。电池输入电压是14.4V,经R101、R108分压后加到N100A(LM193)电压比较器2脚(反相端)。由于3脚电压高于2脚,因此N100A(LM193)1脚输出高电平,使三极管V100导通,V101截至,场效应管V105截至,POWER_IN+端得到的是外接电源适配器的18V电压。当没有外接电源适配器时,或便携B超机在使用过程中,外部交流电突然停电造成无法使用外接电源适配器时, N100A(LM193)的3脚电压低于2脚,N100A(LM193)1脚输出低电平,使三极管V100截至,V101导通,场效应管V105导通。电池电压经过导通的场效应管V105的源、漏极,POWER_IN+端得到的是电池的14.4V电压,实现了两种电压之间的热切换。VD102、VD103在电路中起隔离作用,隔离外接电源适配器和电池供电。

图2 电源切换电路
单键触摸开关机电路的设计
便携B超单键触摸开关机电路如图3所示,由外接适配器或电池来的POWER_IN+电压,一路送到场效应管Q100,准备开机,另一路经R104、VD104送到轻触按钮POWER-KEY2的一端。轻触按钮POWER-KEY2的另一端是接地的,当按下轻触按钮POWER-KEY2时,三极管N106的基极被钳位在低电平,N106导通,进而N102也导通,场效应管Q100导通,由外接适配器或电池来的POWER_IN+电压经过导通的Q100的源、漏极,获得POWER+电压,给高、低压电路供电,机器开机。在开机的同时,POWER+电压经过6V的稳压二极管使三极管N104导通,N104集电极为低电平,维持N106导通,保持开机状态。

图3 单键触摸开关机电路
当便携B超机在开机状态中,再一次按下按钮POWER-KEY2时,光耦B101导通,光耦次级导通,反向器D101的4脚输出低电平到控制面板,控制面板发出低电平关机指令POWER-OFF1,使光耦B100导通,进而使三极管N103导通,N104截至,N104集电极的高电平使N106截至,导致场效应管Q100截至,实现了关机。
当上位机发出高电平的关机指令POWER-OFF时,也将使光耦B100导通,余下的过程和控制面板关机过程一样。
低压电源电路的设计
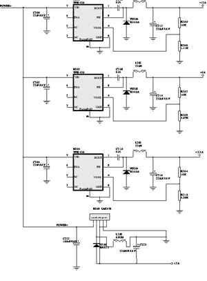
便携B超低压电源电路如图4所示,主要有6个TI公司的TPS5430和1个美国国家半导体公司的LM2576组成。6个TPS5430提供2组+12V、+5V、+3.3V的电压,其中一组给便携B超机的主控板供电,另外一组用于给便携B超中的电脑供电。这两组是完全一样的,因此,我们只给出了其中一组的供电原理图。LM2576负责产生-12V电压给便携B超中的电脑。

图4 低压电源电路
TPS5430有5.5~36V的宽电压输入范围,连续的3A的电流输出能力(峰值达4A),转换效率达95%。8引脚小型贴片封装,芯片背部是金属散热片,使用的时候一定要焊接到地,做PCB封装的时候将散热片当成第9脚。不需要再接散热装置,利用电路板本身散热就可以取得很好的效果,特别适合便携产品的设计使用。TPS5430的1脚是BOOT端,需要在BOOT和8脚PH间接0.01μF的低ESR电容。2、3脚是空端,4脚VSENSE是调整器的反馈电压端,接输出电压的分压电阻端,来取得输出电压的反馈。5脚ENA是电源ON/OFF控制端,当此脚电压低于0.5V以下时,本芯片将关闭电源转换,供电电流减少到18μA,悬空的时候使能,芯片正常工作,我们没有对此脚控制,因此悬空没接。6脚接地,7脚VIN是电源供电端,接POWER+。在电源供电和地间接一个高质量、低ESR的陶瓷电容。8脚PH是内部功率场效应管的源极,外部连接续流二极管和电感。第9脚PowerPad端是芯片背部散热金属片,必须连接到地(GND)上。
TPS5430的输出电压值是由其4脚的分压电压值决定的,输出电压Vout=(1.221+(R1×1.221)/R2)V。其中,R1是分压上电阻,R2是分压下电阻。对于TPS5430的设计,R1可以取10kΩ,R2则能根据要获得的输出电压来计算。根据图4给出的R206(1.11K)、R208(3.07K)、R210(5.36K),我们可以计算出输出电压分别是12.2V、5.2V、3.5V,比设计值略高0.2V,负载比较重,带载的时候电压正好合适。
N208(LM2576-12)是美国国家半导体的产品,1脚是电源供电端,接POWER+;2脚是输出端,外接续流二极管和电感;3脚是接地端,5脚是电源ON/OFF控制端,由于要输出负电压,因此3、5脚没有接地而是接-12V电源上了;4脚是电压反馈端,我们使用固定12V输出的LM2576-12,故4脚接地,不需要接反馈电阻分压。
高压电源电路的设计
便携B超高压电源电路如图5所示,使用DC/DC变换器。UA3843是专门用于DC/DC变换器应用的高性能、固定频率、电流模式控制器,为设计者提供使用较少外部元件的高性价比的解决方案。其分PWM控制、周波电流限制、电压控制等几部分。

图5 ±48V电源电路
1 PWM控制
POWER+经过电阻R34为N1(UA3843)的7脚提供电压,N1的4脚外接R36、C33与内部电路形成的锯齿波振荡器开始工作。PWM脉冲由N1的6脚输出,控制MOSFET V9的导通时间,决定输出电压的高低。R37用于抑制寄生振荡,通常串联在靠近MOSFET栅极处。栅极电阻R37不能太大,它直接影响PWM驱动信号对MOSFET输入电容的充放电,即影响MOSFET的开关速度。开关变压器的次级第9、10脚输出的感应电动势经VD14整流,C35、L7、C36滤波,形成+48V直流输出电压为B超探头供电。开关变压器的次级第7、6脚输出的感应电动势经VD13整流、C39、L8、C37滤波,形成-48V直流输出电压为B超探头供电。VD12、C34、R38组成尖峰脉冲吸收电路,用于在开关管从导通转为截止的瞬间抑制V9的漏极所产生的幅值极高的尖峰脉冲。其原理是:在V9截止的瞬间,其漏极产生的尖峰脉冲经VD12、C34构成充电回路,充电电流将尖峰脉冲抑制在一定的范围内,避免了V9被尖峰脉冲击穿。当C34充电结束后,C34通过R38放电,为下个周期再次吸收尖峰脉冲作准备。
2 周波电流限制
2脚FEED BACK是反馈电压输入端,此脚与内部误差放大器同相输入端的基准电压(一般为+2.5V)进行比较,产生控制电压,控制脉冲的宽度,本电路将其接地,由内部误差放大器的输出端1脚进行控制。3脚的周波电流限制信号决定了PWM脉冲的宽度,即决定了输出电压的高低。N1(UA3843)3脚外接的R47、R48、R14、C32组成周波电流限制电路,在每一个振荡周期中,当开关电源脉冲变压器L6初级的3~5绕组电感电流峰值达到设定值时就关闭PWM脉冲,设定值由N1(UA3843)的1脚COMP端电压决定(1脚COMP是内部误差放大器的输出端),通常此脚与2脚之间接有反馈网络,以确定误差放大器的增益和频响。周波电流限制控制过程如下:开关管导通,电感电流上升,取样电压V3上升,当3脚电压大于1V时,内部电流检测比较器翻转,内部PWM锁存器复位,关闭PWM脉冲,准备进入下周期。为消除电流限制电路尖波脉冲干扰,由R14、C32组成尖波滤波电路,以确保周波电流限制功能在每一个振荡周期中都有效。R47、R48为限流取样电阻,决定了整个开关变换器的较大输出电流值,改变其阻值可以调整较大输出电流。
3 电压控制
N1(UA3843)是电流型脉宽调制器,有两个闭环控制。电流取样信号送到电流检测比较器同相输入端3脚,构成电流闭环控制,误差电压送到内部误差放大器的输出端1脚,其输出送到电流检测比较器反相输入端作为比较基准,构成电压闭环控制。由此看出,电压闭环与电流闭环是相互作用的,两者较后都通过电流检测比较器来控制PWM锁存器,即控制PWM脉冲的宽度。电压闭环控制电路由电压基准N2(TL431A)、光电耦合器B4(TLP521)及电阻R31、VR7、R12、R32等元件组成。光电耦合器B4(TLP521)输出的电流信号转化成电压信号,送到内部误差放大器的输出端1脚。N2(TL431A)误差放大器内部比较基准为2.5V。电压闭环稳压控制过程是:输出电压上升,TL431A基准端VR上升,TL431导通上升,光电耦合器B4(TLP521)导通上升,1脚电压下降,内部电流检测比较器翻转提前,内部PWM锁存器复位提前,PWM脉冲变窄,输出电压变低,从而稳定了输出电压。高压输出电压值VOUT=(1+R31/(R12+VR7))Vref,通过调节电位器VR7的值,可以使输出调整在±48V,调节范围是31×2.5=77.5V~(1+15)×2.5=32V。
结语
本文介绍了便携式B超电源的设计,包括电源切换电路的设计、单键触摸开关机电路的设计、低压电源电路的设计及高压电源电路的设计。在我们的便携设备中很好的
相关阅读:
- ...2015/09/09 19:15·艾德克斯便携式锂电池安全测试方案
- ...2015/01/21 17:08·一种便携式农药残毒检测系统的设计
- ...2011/11/29 09:33·一种基于RFID的便携式智能语音播放器设计
- ...2011/11/14 10:48·分析便携式投影仪6A RGB LED驱动器参考设计方案
- ...2011/11/07 15:10·基于XMEGA128的便携式电解质分析仪设计
- ...2011/11/07 10:12·基于ARM的远距离便携式无线传输系统
- ...· Efinix® 全力驱动AI边缘计算,成功推出Trion™ T20 FPGA样品, 同时将产品扩展到二十万逻辑单元的T200 FPGA
- ...· 英飞凌亮相进博会,引领智慧新生活
- ...· 三电产品开发及测试研讨会北汽新能源专场成功举行
- ...· Manz亚智科技跨入半导体领域 为面板级扇出型封装提供化学湿制程、涂布及激光应用等生产设备解决方案
- ...· 中电瑞华BITRODE动力电池测试系统顺利交付北汽新能源
- ...· 中电瑞华FTF系列电池测试系统中标北京新能源汽车股份有限公司
- ...· 中电瑞华大功率高压能源反馈式负载系统成功交付中电熊猫
- ...· 中电瑞华国际在电动汽车及关键部件测评研讨会上演绎先进测评技术
- ...· 华芯微国产汽车芯片门电路系列(篇一)
- ...· 华芯微国产汽车芯片CAN收发器系列(篇一)
- ...· 华芯微国产汽车芯片DC/DC转换器系列
- ...· 华芯微国产汽车芯片DC/DC转换器系列
- ...· 华芯微国产汽车芯片运算放大器系列(篇一)
- ...· 华芯微国产汽车芯片MOSFET 驱动器系列(篇一)
- ...· 数据采集终端系统设备
- ...· 简仪科技踏上新征程








