低成本、高性能 LED 驱动器
作者:Robert Kollman,德州仪器 (TI)
关键词:电源设计小贴士、电源管理、效率、电源、Green Robert Kollman、 德州仪器、TI
随着 LED 生产成本的下降,LED 在各种应用中的使用率越来越高,其中包括手持设备、车载以及建筑照明。其高可靠性(使用寿命超过 50000 小时)、高效率(175 流明/瓦)以及近乎瞬时的响应使其成为一种颇具吸引力的光源。但是,驱动 LED 却是一项很具挑战性的工作。
受控的亮度需要用一个恒定的电流来驱动 LED,无论输入电压如何这一恒定的电流都必须保持恒定不变。通常,LED 都会有调光要求,例如,想要调节显示器或建筑照明亮度。实现 LED 调光有两种方法:改变 LED 电流或使用脉宽调制 (PWM)。效率较低的方法是改变电流,因为光输出并非完成随着电流变化而发生线性变化,并且在电流低至其额定值时 LED 色谱会发生变化。
时刻谨记人类对亮度的感知呈指数型是很重要的,完全变暗需要对电流进行大幅度的变化。这对电路设计有很大的影响,因为全电流时 3% 的调节误差由会于电路容差而在 10% 负载时变成 30% 甚至更高的误差。尽管响应速度比较慢,但使用 PWM 调光电流波形会更加精确。在照明和显示器应用中,人们希望 PWM 超过 100 Hz,这样人眼就不会感觉到闪烁。

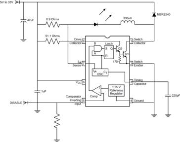
图 1 MC33063 构成了一款低成本 LED 驱动器
图 1 显示了一款驱动单个 LED 的非常简单且成本非常低的降压稳压器,该稳压器实施了一种快速调光的特性。其基于一个具有内部开关、电流限制比较器、振荡器和内部接口的 MC33063。通常用于稳压的引脚具有关闭功能。在此情况下,一个超过 1.25V 的电压会关闭电源,而一个较低的电压会开启电源。随着电路的开启,由于消除了电压反馈,控制器以电流限制/磁滞模式运行。
振荡器生成了一个会引起电源开关开启的启动脉冲。这使得输入电压正好适用于电流感应电阻、LED 和电感。当电流达到大约 350mA 时电流限制比较器开始感应电流并关闭电源开关。电感电压反向并超过输入电流,从而使续流二极管发生传导。电感和 LED 电流不断循环,直到开关在下一个开关周期时开启为止。该电路非常适用于广泛的应用。在要求简捷性和低成本的手持式便携式设备、白色家电以及车载应用中使用一个 40V 额定电压和一个 1.5A 电流的开关调节器是非常有用的。虽然实施磁滞控制和开启功能可能有一定的挑战性,但基本拓扑可适用于更广泛的应用。
我们构建并测试了图 1 中的电路。图 2 显示了关闭命令和因此而导致的 LED 电流波形。LED 可以轻松地以 500 Hertz 实现 PWM 调光。电流波形的上升时间和下降时间不到 100 uSec。如果 LED 中可以容忍更高的纹波电流,那么电感可以是一个更小的值且上升时间和下降时间可以缩短。然而,500 Hz PWM 适用于大多数应用。


绿色 = 输出电流 蓝色= 关闭 (PWM) 信号
500 uSec/div 10 uSec/div
图 2 磁滞电流控制提供了快速 PWM 响应
总而言之,只要不是专门设计用来驱动 LED,诸如 MC33063 的开关调节器就可出色地完成调光工作。其误差放大器可以用作关闭功能以提供 LED PWM 调光功能,其电流限制比较器提供了快速响应和精确的电流设置,并且其内置电源开关实现了一个小型简单的电路。本人非常感谢 TI 的 Dave Parks 帮我整理了这篇电源设计小贴士文章。
参考文献
《LED 照明阐述了降压稳压器设计》,作者:Betten, John,电力电子科技,2007 年 10 月 1 日:
如欲了解该电源解决方案和其他电源解决方案的更多详情,敬请访问:www.ti.com.cn/power
相关阅读:
- ...2012/08/22 10:42·安森美半导体针对充电电池的低成本CCR充电解决方案
- ...2012/04/25 11:34·低成本隔离式3.3V到5V DC/DC转换器的分立设计
- ...2011/12/02 16:57·ATmega16A低成本的GPS接收系统设计[图]
- ...2011/11/07 15:10·ATmega16A低成本的GPS接收系统设计
- ...2011/07/20 09:53·电火花线切割制作低成本高品质衬底
- ...2011/06/03 11:19·电源设计小贴士 15:低成本、高性能 LED 驱动器
- ...· Efinix® 全力驱动AI边缘计算,成功推出Trion™ T20 FPGA样品, 同时将产品扩展到二十万逻辑单元的T200 FPGA
- ...· 英飞凌亮相进博会,引领智慧新生活
- ...· 三电产品开发及测试研讨会北汽新能源专场成功举行
- ...· Manz亚智科技跨入半导体领域 为面板级扇出型封装提供化学湿制程、涂布及激光应用等生产设备解决方案
- ...· 中电瑞华BITRODE动力电池测试系统顺利交付北汽新能源
- ...· 中电瑞华FTF系列电池测试系统中标北京新能源汽车股份有限公司
- ...· 中电瑞华大功率高压能源反馈式负载系统成功交付中电熊猫
- ...· 中电瑞华国际在电动汽车及关键部件测评研讨会上演绎先进测评技术
- ...· 华芯微国产汽车芯片门电路系列(篇一)
- ...· 华芯微国产汽车芯片CAN收发器系列(篇一)
- ...· 华芯微国产汽车芯片DC/DC转换器系列
- ...· 华芯微国产汽车芯片DC/DC转换器系列
- ...· 华芯微国产汽车芯片运算放大器系列(篇一)
- ...· 华芯微国产汽车芯片MOSFET 驱动器系列(篇一)
- ...· 数据采集终端系统设备
- ...· 简仪科技踏上新征程








