关于汽车电子DC/DC转换器的解决方案
若在同一时间于汽车上搭载2个以上的电子设备,将对汽车的电力、动力的消耗与其它能源的耗损造成不小的负担;因此,汽车对于电能功耗的要求越来越严苛。车用电子设备都需要高效率、节省空间,且能在高电压下输出大电流的电源,但问题是高电压、大电流的单芯片降压型转换器,并不能控制所需的负载电流。其实严格来说,这都要归咎于汽车主体本身及附加电子系统对「性能」的需求,而这些要求与传统汽车对「性能」要求有很大的改变。
在面对到汽车电能问题时,汽车设计工程师会先分门别类的将不同的系统功能分别考虑、设计,比方说:先进式的电子式引擎、发电机、行车计算机、安全控制系统与DVD多媒体影音系统,先以独立式方式设计,较后再进行整合的动作。就目前来说,今天所生产的中阶到高阶的汽车大部分都有搭载DVD技术为基础的GPS 卫星导航系统;不过,设计这种能够处理不同电压网关的电源供应系统,其复杂程度和设计笔记本电脑电源供应系统一样困难。因此,开发出新的应用技术,可将车上的电源管控在较佳的范围之内,让汽车上的电子仪器设备能在车辆行驶的第一时间就能发挥较佳状态。

安森美半导体─NCP5810
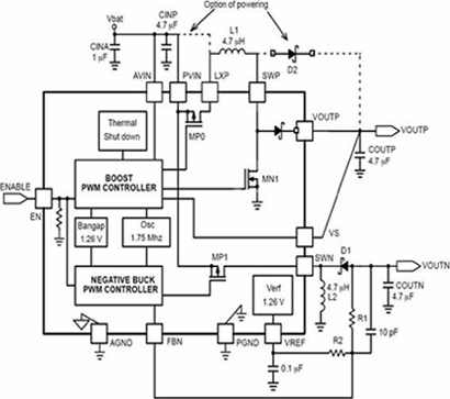
NCP5810是1款具2W双输出直流/直流转换器,提供正负输出电压。该组件的输出电压精确、高转换频率和小尺寸封装。由于汽车电子对于供电电压的变化很敏感,NCP5810提供只有1%电压容差和快速线路瞬态响应的精确回受电压,而且在输入电压波动为500毫伏(mV)时,瞬态过冲电压仅为4 mV。
NCP5810本身在1.75兆赫(MHz)振荡器频率下整个电源效率高达85%的特点,NCP5810双输出直流-直流转换器提供优异的效能表现。为了互补AMOLED显示屏纤薄的外形,该转换器可转换至1.75 MHz的高频,可使用体积较小的电感器和陶瓷输出电容器。其0.55 mm厚的超薄封装,使NCP5810用于较薄的汽车电子产品的设计中,它在关机模式下的断电功能,将显示漏电流限制在1微安(uA),节省关机状态下的汽车电瓶的电源。

Linear Technology─LTC2970
LTC2970是专为高可用性系统之电源供应数字管理,而设计的双组I2C 电源供应监控及余裕控制器,为了让汽车电子所使用的数字电源管理提供数字与模拟能够有较佳化的结合。其I2C 数字接口、14位ADC、高精准参考及电流输出DAC,提供数字电源供应设计者所需:模拟电源供应的数字控制。 LTC2970 几乎能够与汽车上的任何电源供应配合,以1个模拟控制回路提供输出电压及快速瞬变响应平顺的控制,使设计者能选择出较佳化的DC-DC 转换器。
LTC2970优越的精准度,整合所有必要的功能于一个紧密的4mm x 5mm QFN 封装中,并使其于宽广范围操作条件下,能精准地控制每个电源供应的输出电压。此外,使用者可组态的错误监控,通过对系统主机提供故障发生前的初期警告提高可靠性。LTC2970的架构,被选定用于电源供应噪声的平均化处理,如此使 LTC2970 能忽略快速变化的瞬时讯号,其DAC 输出之负载点接地参考,减少了可能发生在遭受接地端反弹的电源系统之错误;通过选择2个电阻值,使用者能选择适合的分辨率,以提供1个重要的硬件范围限制,当超过这个范围时,电源供应便无法被驱动。

德州仪器-TPIC74100-Q1
这款DC/DC转换器TPIC74100-Q1可在1.5V到40V之间进行广泛的输入电压范围内运作,而不需要再外接组件使设计更为简化。该组件并建置了一个频率调变器与可调整回转率,可将系统内的电磁干扰(EMI)降到较低,并可自动切换升降压模式以提供5V稳定调整输出电压。
TPIC74100-Q1其它关键特色,包含:切换模式调整器,在正常模式为-5V +/-2%,低功率或交越模式为-5V +/-3%;440kHz (典型)的切换频率位在AM频带之外;输入运作范围1.5V到40V,1-A负载电流能力,较低到2V输入的200mA负载电流能力,较低到1.5V输入的120mA负载电流能力。该组件具备关闭与低电运作模式可优化省电功能,具有突波消除定时器与可编程延时功能的重设功能,可增加系统的稳定性;具备可编程警报功能提供电压过低侦测与指示功能,可针对高效散热管理设计的强化热导封装。

富士通微电子-MB39C014、MB39C015
MB39C014和MB39C015的工作频率设定在固定的2MHz(MB39C014 亦可设定3.2MHz),通过同步整流方式,不但转换效率高,也由于搭载了高性能内置MOS管,非常有效的降低了波纹噪音和开关噪 音的影响。并且由于内置了电压监测电路,可选择监测电源电压或者输出端电压。
电流控制模式与电压控制模式相比,电流控制模式在负载变化时的瞬态响应性能非常优秀。而且相位补偿时也无需外置任何电阻或电容,大大减少了IC 周围零部件数量,帮助设计人员减少设计工序,有效的降低BOM 成本。而且由于采用了电流控制模式,持续监测电流状况,无需再内置软启动和短路保护等功能。通过控制DAC 可以对输出电压进行设定,也可通过电阻分压来调节内部电压以达到设定数出电压的目的。另外MB39C015 还内置了温度保护功能,UVLO 等保护功能,也适合应用在汽车上的DVD影音播放设备上。

亚德诺-ADP1864
ADP1864可提供电流模式的定频降压,能提供5A的分布式电力系统所需的高输入电压,并将输入电压延伸至14V;该组件采用薄型小尺寸晶体管封装格式,其成本比同级产品节省了40%。由于具备14V输入范围,ADP1864能为电路设计能带来更多弹性,适合低成本的12V砖墙电源,或是需要超过 10V输入电压的系统。其内部的参考电位采用ADI的封装调整技术,其准确度较同级产品高三倍,整体系统调节误差预算也因此减少到5%的随温度变化率,其 1mV/A负载电力调节能力则为竞争者的2倍。ADP1864其它的功能,包括:内部暖开机、短路保护、输出过压保护、输入欠压保护,以及可程序化电流限制等。电流模式控制提供快速且稳定的负载瞬变性能,而580kHz的作业频率能减少电路板电感器的体积,释放出更多宝贵的电路板空间。

奥地利微电子-AS1322
AS1322是采用小型6接脚TSOT封装的同步高效升压 DC-DC转换器,以扩展其 DC-DC转换器系列产品。AS1322可由一个输出电压范围在 2.5 至 5V 之间,而当电压为 3.3V 时,AS1322能供应 150m A 的输出电流,AS1322都能够满足上述需求。新组件结合1个能在 0.85V 低输入电压下运作并采用薄型TSOT23封装的1.2 MHz定频同步升压转换器。即使在输入电压低时,新组件仍可提供高输出电流,因此 AS1322是单电池应用的较佳选择。由于AS1322使用超薄型的电感器和陶瓷电容器;因此,1.2 MHz的固定开关频率可大幅减少电路板的使用面积,该组件有省电变量和定频变量2种型号。
在轻载的情况下,AS1322A可提供自动省电作业功能,即是只要输出电压在调节范围内,就能将组件切换至待机状态,进而提高效率。该功能有效将 AS 1322A的功耗降至30μA,可大幅度延长电池使用寿命。并可透过中断模式下的电感器衰减,抗震铃控制电路可以减少 EMI干扰。另一方面, AS1322B 能在轻载下维持定频作业,成为如移动通讯等需要能轻易预测和过滤输出噪声应用的理想解决方案。因此,AS1322 非常适合使用于车载式GPS接收器和其它手持设备,这些应用都要求在较小的空间内延长电池的工作时间。

Primarion-PX7522
PX7522可以配置成提供2个独立的稳压
相关阅读:
- ...· Efinix® 全力驱动AI边缘计算,成功推出Trion™ T20 FPGA样品, 同时将产品扩展到二十万逻辑单元的T200 FPGA
- ...· 英飞凌亮相进博会,引领智慧新生活
- ...· 三电产品开发及测试研讨会北汽新能源专场成功举行
- ...· Manz亚智科技跨入半导体领域 为面板级扇出型封装提供化学湿制程、涂布及激光应用等生产设备解决方案
- ...· 中电瑞华BITRODE动力电池测试系统顺利交付北汽新能源
- ...· 中电瑞华FTF系列电池测试系统中标北京新能源汽车股份有限公司
- ...· 中电瑞华大功率高压能源反馈式负载系统成功交付中电熊猫
- ...· 中电瑞华国际在电动汽车及关键部件测评研讨会上演绎先进测评技术
- ...· 华芯微国产汽车芯片门电路系列(篇一)
- ...· 华芯微国产汽车芯片CAN收发器系列(篇一)
- ...· 华芯微国产汽车芯片DC/DC转换器系列
- ...· 华芯微国产汽车芯片DC/DC转换器系列
- ...· 华芯微国产汽车芯片运算放大器系列(篇一)
- ...· 华芯微国产汽车芯片MOSFET 驱动器系列(篇一)
- ...· 数据采集终端系统设备
- ...· 简仪科技踏上新征程








