电源设计小贴士 19:轻松创建多个负输出电压
作者:Robert Kollman,德州仪器 (TI)
因特网协议语音传输 (VoIP) 电话的出现带来了对于生成多个高压负输出的需求,这些电压轨用于驱动电话线路。当线路处在通话模式时,一般会有一个 –24V 输出来提供环路电流,同时通常会有另外一个或两个负输出来驱动电话振铃。有趣的是,就每条电话线路而言,这些负载相互排斥,也就是说您不能使电话同时响铃和通话。然而,一个系统中可能会有多条电话线路,从而产生许多负载情况。这些系统通常由一个 12V 的电源供电,其已经与输入功率隔离,因此一般不再需要二级隔离。功率电平一般低于 25W,调节要求通常在 3% 到 10% 范围内。
反向拓扑结构看起来是这种应用的不二选择。功率电平与反向拓扑结构一致。利用反向拓扑结构可轻松地生成多个高压输出,而反向拓扑结构已为人们所了解。但是,反向拓扑结构也存在诸多不足之处:该拓扑包括会过度振铃的非钳位电源开关电压,;其通常需要一个二级输出滤波器;零到满负载的交叉调节不能为 3%。
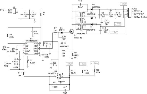
图 1 显示了一种替代方法。您认识这种拓扑结构吗?让我们来研究这种拓扑结构具有的一些优点,假设所有负载仅为 -27V 输出。
关闭开关,使 C16 钳位控制电源开关 (Q1)。电源开关开启时,输出整流器 (D2) 由 C16 钳位控制。因此,通常不会出现与反向拓扑结构相关的振铃。另外,流经耦合电感的输入及输出电流可以为持续,这极大地简化了输入和输出滤波器。这种拓扑结构是一款 C’uk 转换器。普通工程师对这种拓扑结构不是很了解,这成为实施该拓扑结构的难点。这主要是因为只是偶尔使用 C’uk,抑或是工程师在大多数时候甚至都没有考虑它。

图 1 这种独特的拓扑结构可提供非常好的交叉调节,奥妙何在?
VoIP 电话的电源对成本、功耗都极为敏感,并且需要一定的 (5%) 交叉调节。它们都是一些大容量系统,具有较大的价格压力。它们一般将电池作为备用电源,其每一瓦特都十分珍贵。需要对所有输出进行较好地控制,以实现交叉负载并保护下游放大器。由于振铃的存在,这一整套要求成为反向拓扑结构一个难题,并需要预负载或者额外的功率调节电路。表 1 显示了 C’uk 转换器在这种应用中具有优势。
该表列出了极端条件负载极限的一些交叉调节结果。在本例中,利用流经 R17、R18 和 R20 的加权电流,输出电压同样也得到了调节。这样便聚集了误差,同时提供比 5% 更佳的极限交叉调节,其没有预负载或额外调节电路。通过增加该输出的加权,我们可以进一步改善一个输出的调节,从而负影响另一个输出的调节。
即使假设 C’uk 转换器没有预负载,其效率也比反向拓扑结构好 2%。这是通过使用更低电压的开关和二极管实现的,因为电路中缺少振铃。

表 1 所有负载组合的输出精确度都优于 5%
总之,尽管一般不考虑使用 C’uk 转换器,但 C’uk 转换器的确非常适用于这种应用。这种应用要求:1)无隔离;2)正-负电压转换;3)多输出;4)良好的交叉调节;5)高效率;以及6)低成本/较少组件数量。
如欲了解这一论题之前的有关探讨,请参见《如何让住宅电话调节其功率》,该文章由我和 John Betten 共同撰写完成,网址:http://www.edn.com/article/CA84883.html。读完这篇文章之后,我们发现这种拓扑结构是如此的高效。
下次,我们将探讨意外谐振响应,敬请期待。
如欲了解本文章内容及其他电源解决方案的更多详情,敬请访问:www.ti.com.cn/power。
相关阅读:
- ...2015/07/17 17:10·安森美半导体论汽车电源设计挑战及考量
- ...2013/06/17 17:17·反激式转换器简化隔离式电源设计
- ...2012/07/04 16:44·基于模糊和PI控制的MIG焊接电源设计
- ...2012/04/18 16:39·电源设计小贴士 43:分立器件——一款可替代集成 MOSFET 驱动器的卓越解决方案
- ...2012/04/16 16:07·电源设计小贴士 42:可替代集成 MOSFET 的分立器件
- ...2012/01/13 14:34·电源设计,自己掌控
- ...· Efinix® 全力驱动AI边缘计算,成功推出Trion™ T20 FPGA样品, 同时将产品扩展到二十万逻辑单元的T200 FPGA
- ...· 英飞凌亮相进博会,引领智慧新生活
- ...· 三电产品开发及测试研讨会北汽新能源专场成功举行
- ...· Manz亚智科技跨入半导体领域 为面板级扇出型封装提供化学湿制程、涂布及激光应用等生产设备解决方案
- ...· 中电瑞华BITRODE动力电池测试系统顺利交付北汽新能源
- ...· 中电瑞华FTF系列电池测试系统中标北京新能源汽车股份有限公司
- ...· 中电瑞华大功率高压能源反馈式负载系统成功交付中电熊猫
- ...· 中电瑞华国际在电动汽车及关键部件测评研讨会上演绎先进测评技术
- ...· 华芯微国产汽车芯片门电路系列(篇一)
- ...· 华芯微国产汽车芯片CAN收发器系列(篇一)
- ...· 华芯微国产汽车芯片DC/DC转换器系列
- ...· 华芯微国产汽车芯片DC/DC转换器系列
- ...· 华芯微国产汽车芯片运算放大器系列(篇一)
- ...· 华芯微国产汽车芯片MOSFET 驱动器系列(篇一)
- ...· 数据采集终端系统设备
- ...· 简仪科技踏上新征程








