安森美半导体针对汽车应用的高能效解决方案
当今,随着西方汽车市场需求的复苏以及发展中经济体车辆数目的持续增长使燃料消耗和污染不断增加,政府和制造商都在积极探索改善燃油经济性以节约能源、减少排放的途径,汽车中越来越多的电子功能也使半导体元件在车辆中的比重不断激增。面对环保和丰富消费者体验的双重挑战,半导体制造商正在利用其技术专长开发各种符合汽车规范的解决方案。
汽车应用的挑战
汽车电子市场一直是半导体工业的重要应用领域之一,今天的汽车已不再只是一种交通工具,对安全、舒适和多种功能的需求使电子产品在整车中的成本比例不断上升。较近几年,中国汽车市场连续两位数的强劲增长势头更引起了半导体厂商的关注。
但是,汽车应用使用的器件与普通工业应用要求不同,更加难以满足。由于汽车应用的特殊性,其中的电子产品对于整车的安全和可靠性影响很大,因此对电子元件制造商来说,一方面要在产品的设计和制造等方面更加注重可靠性等指标的认证,另一方面也需要供应商在零部件的筛选等环节严格把关,保证配套产品符合可靠性和性能等方面的要求。
安森美半导体的高能效汽车半导体解决方案
汽车是安森美半导体的关键应用市场之一,广泛的产品包括电源管理、保护、处理、信号调节及控制等。这些用于汽车的器件均通过了AEC认证及生产器件批准程序(PPAP),确保了安森美半导体的元件符合设计规范,客户也可以达到期望的质量水平。安森美半导体对汽车市场的承诺不仅是交付产品,而是确保制造和质量符合业界对可靠性和强固性的要求。2009年,安森美半导体交付了超过29亿颗芯片,缺陷率不到120 ppb(十亿分之一)。
安森美半导体拥有40多年为汽车电子系统提供产品的悠久历史和丰富经验,拥有宽广阵容的强固及创新的高能效集成器件,有助于减少排放,节省燃油,改善照明、安全、连接和信息娱乐供电系统。现就车载网络、汽车照明及引擎管理和动力总成三方面的方案作介绍。

图1:安森美半导体汽车电子解决方案分布图
1. 车载网络方案
车载网络(IVN)应用需要尽可能地降低成本及减小占用的空间,同时提升系统的稳定性和长期可靠性,因此需要提高元器件的集成度。安森美半导体的IVN器件非常多,包括用于本地互连网络(LIN)和控制器局域网络(CAN)的各种收发器。例如,安森美半导体的NCV7420集成了线性稳压器及LIN收发器,有效地节省PCB板空间,又可为MCU单独供电,有效抑制其它模块对MCU电源的干扰。
又例如安森美半导体针对IVN应用的单线LIN收发器AMIS-30600,可以作为协议控制器和物理总线之间的接口,特别适合驱动汽车和工业应用中的LIN系统总线,也可用于标准ISO9141系统。为了减少电流消耗,AMIS-30600提供了待机模式。该收发器采用I2T100技术,将高压模拟电路和数字功能集成在同一个芯片上,通过故障情况的无限短路保护功能,为满足当前的IVN要求提供了一种超安全的解决方案。
较近,安森美半导体推出了一款功能丰富的本地LIN收发器NCV7321。它可在低数据率IVN应用中作为LIN协议控制器与物理总线之间的接口。NCV7321具备极佳的电磁兼容性(EMC),以及高达13 kV的强固系统级静电放电(ESD)性能,不需要外部ESD元件,功耗也更低,非常适合汽车应用的严苛环境。
NCV7321采用安森美半导体创新的I3T技术及智能电源技术,使高压及敏感的数字技术能够共存于同一芯片。它符合LINv2.1和J2602规范,具备与AMIS-30600相同的功能,但引脚输出不同,为客户提供了符合现有LIN收发器的替代产品。该器件采用高密度、节省空间的SOIC-8封装,典型应用包括多种车身电子功能和舒适功能应用,如遥控车门开锁接收器、车窗和遮阳罩升降器、报警器、电动视镜及座椅调节器,以及电子转向锁和轮胎监测电子控制单元(ECU)等其它功能。
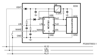
NCV7321的突出特点是较大限度满足了汽车的省电目标,休眠模式下的电流消耗仅为10 µA。其它关键特性包括热关闭、模糊短路保护及45 V负载突降保护。图2显示了基于NCV7321 LIN收发器的典型电路。值得一提的是,该器件支持-45 V至45 V的电压范围,可承受额定5 kV的ESD脉冲,提供了强大的保护功能。

图2:基于安森美半导体NCV7321的典型LIN电路
LIN总线以低速率(较高20 kBaud)传送控制设备的数据,如车门锁、后视镜、汽车座椅和天窗等对时间要求不严格的功能。LIN总线协议的每个节点只使用单线,较大限度降低了布线成本。安森美半导体提供的产品符合美国(SAE J2602-2)和欧洲(LIN物理层规范修订版2.1)标准。NCV7321为世界领先汽车供应商将LIN融入汽车提供了新的选择。这种具有更低功耗和系统成本的LIN收发器对各种现有及未来的汽车应用极具吸引力。
此外,安森美半导体还提供独立的CAN收发器,其较新一代产品NCV7340代表了业界领先的电磁性能(ESD和EMI)。这些器件在设计上采用了I3T技术,提供了故障率以ppb为单位衡量的高可靠、高品质元件。
2. 汽车照明方案
如今,消费者都希望汽车照明系统能提供越来越丰富的功能,这就要采用具备优异稳流性能的高集成度解决方案。安森美半导体为汽车照明应用提供标准产品和定制器件。
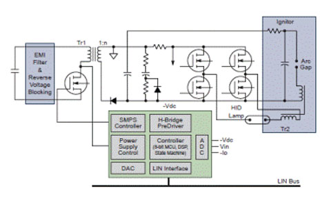
安森美半导体的全功能高强度放电(HID)(或氙灯)专用集成电路有助于改善前灯系统的性能。相对于传统的卤素灯,HID改善了显色性,降低了功耗,使用寿命更长,光输出更高。为了支持其先进的功能,需要高效率的HID大灯镇流器和复杂的控制电路。安森美半导体的HID灯控制系统是采用8位微控制器或专用状态机的混合模拟/数字解决方案,它集成了DC-DC控制器,具备全面的诊断功能(过压、欠压、温度传感器、续航时间计数器)、各种通信接口(LIN、SPI),支持35 W(D1/D2/D3/D4)和25 W(D5)灯。图3为该专用集成电路的框图。

图3:安森美半导体的全功能HID专用集成电路框图
其汽车照明用集成线性电流稳流及控制器NCV7680可以单芯片为组合尾灯供电,提供更佳的性能和更高的能效,且占位面积比市场上的方案更小。该器件包含8个线性可编程恒流源,适用于汽车固态组合尾灯(RCL)的稳流和控制,支持高达每通道75 mA的发光二极管(LED)驱动电流。
NCV7680集成了众多功能,支持两个亮度等级,一级用于停车,另一级用于尾部照明。如果需要,也可使用可选的脉宽调制(PWM)控制。系统设计人员只需使用一个外部电阻设定输出电流(整体设定点)。另外,针对要求大电流的设计,可选的外部镇流器场效应晶体管(FET)可以根据设计所需的高电流进行功率分配。延迟的功率极限降低了在过电压状态下的驱动电流。这对于没有外部FET的低电流应用来说十分重要。

图4:NCV7680刹车灯应用框图
该器件的典型应用包括组合尾灯、日间行车灯(DRL)、雾灯、中央高位刹车灯(CHMSL)阵列、转向信号灯和其他外部调制应用、液晶显示器(LCD)背光、照明模块等。与分立方案相比,该器件可更好地匹配LED输出,易于识别故障。
安森美半导体还在开发NCV786xx电源镇流器及双LED驱动器产品平台,以应用于先进的LED前照灯系统。该产品平台的开发是为了满足驱动高达60 V电压的多串LED、以PWM调光维持色温及控制平均电流的系统级要求,使设计人员能够以一颗系统级芯片器件控制远光灯及近光灯、日间行车灯、转向指示灯及雾灯。该平台能够与外部微控制器(MCU)通信,在上电后改变工作参数、检测LED短路及提供先进的系统诊断功能。该系列的第一款产品NCV78663将在2011年投放市场。
3. 引擎管理及动力总成方案
目前,全球大约有80%的引擎是汽油引擎。汽油引擎都采用直接喷射和涡轮增压,以提高简单和经济型引擎的效率。汽油引擎未来仍是世界各地的主导力量,不过柴油引擎在欧洲已大约达到40%的普及度,并在北美地区也有增长的潜力。
汽车电子器件有助于通过引擎的控制、检测和驱动来提高效率。精心控制的关键部件(如喷油器和气门)可达到较高效率。为了提高控制能力,需要对燃烧室压力进行实时测量和处理,可减少汽油引擎30%的燃料消耗。
安森美半导体为汽油引擎、bi/flexfuel和柴油引擎开发了各种定制和标准产品,范围覆盖从点火控制的供气和供油到排气后处理子系统的众多应用。这些产品组合包括:电感式角度传感器接口、压力传感器接口、爆震和轮速检测电路、油/urea和气流接口、车载网络组件、油门执行器驱动器和前置驱动器、电磁和压电燃料喷射系统、火花点火、风机、泵和液压控制。
燃油喷射系统用来测量每个气缸的燃料数量和时序。完全集成的多点(MPI)汽油引擎管理系统仍然是目前较流行的解决方案。然而,汽油直喷系统已出现强劲增长。为满足新的需求,安森美半导体推出的动力总成方案涵盖传输控制和位置检测、发动机控制、油门控制、油位传感器、空气流量监测、气门控制、燃油喷射控制等应用。
总结
身为全球领先的高性能、高可靠性硅解决方案供应商,安森美半导体制定了完整的汽车解决方案战略,旨在为越来越多的汽车客户提供基于ASIC、ASSP和分立式元件的全面解决方案,帮助客户实现车身、HVAC、动力系统、安全、信息娱乐和LED照明的节能应用。为了支持中国这个全球较大的汽车市场,安森美半导体还在上海设立了汽车解决方案工程中心,通过本地专业技术支持深入
相关阅读:
- ...2015/11/24 12:53·安森美半导体首创智能无源传感器用于汽车无线感测应用
- ...2015/11/09 17:05·安森美半导体配合市场趋势的无线充电方案
- ...2015/09/09 17:06·安森美半导体助力汽车朝电气化及智能化发展
- ...2015/09/09 16:42·安森美半导体新一代同步整流驱动控制器NCP4305 显著实现更高能效
- ...2015/08/25 19:43·安森美半导体配合汽车照明设计趋势的解决方案
- ...2015/08/11 17:44·安森美半导体的汽车空调自动控制方案促进节能
- ...· Efinix® 全力驱动AI边缘计算,成功推出Trion™ T20 FPGA样品, 同时将产品扩展到二十万逻辑单元的T200 FPGA
- ...· 英飞凌亮相进博会,引领智慧新生活
- ...· 三电产品开发及测试研讨会北汽新能源专场成功举行
- ...· Manz亚智科技跨入半导体领域 为面板级扇出型封装提供化学湿制程、涂布及激光应用等生产设备解决方案
- ...· 中电瑞华BITRODE动力电池测试系统顺利交付北汽新能源
- ...· 中电瑞华FTF系列电池测试系统中标北京新能源汽车股份有限公司
- ...· 中电瑞华大功率高压能源反馈式负载系统成功交付中电熊猫
- ...· 中电瑞华国际在电动汽车及关键部件测评研讨会上演绎先进测评技术
- ...· 华芯微国产汽车芯片门电路系列(篇一)
- ...· 华芯微国产汽车芯片CAN收发器系列(篇一)
- ...· 华芯微国产汽车芯片DC/DC转换器系列
- ...· 华芯微国产汽车芯片DC/DC转换器系列
- ...· 华芯微国产汽车芯片运算放大器系列(篇一)
- ...· 华芯微国产汽车芯片MOSFET 驱动器系列(篇一)
- ...· 数据采集终端系统设备
- ...· 简仪科技踏上新征程








