桥接器反转消除了低噪声、非自动置零型、双极放大器的 1/f 噪声和失调漂移
关键字:

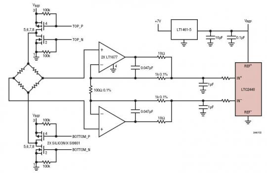
桥接器反转消除了低噪声、非自动置零型、双极放大器的 1/f 噪声和失调漂移。该电路在一个 10mV 的范围内提供了 14nV 噪声电平或 19 个有效位。LTC2440 是一款具有 5ppm INL 和 5μV 偏移的高速 24 位无延迟增量累加 (No Latency ΔΣTM) ADC。它采用专有的增量累加型架构,实现了无延迟的可变速度和分辨率。10 种速度/分辨率组合 (6.9Hz/200nVRMS 至 3.5kHz/25μVRMS) 通过一个简单的串行接口来设置。或者,也可以通过把单个引脚连接至高电平或低电平来轻松地选择一种快速 (880Hz/2μVRMS) 或超低噪声 (6.9Hz,200nVRMS,50/60Hz 抑制) 速度/分辨率组合。准确度 (偏移、全标度、线性度、漂移) 和功耗与所选的速度无关。由于没有延迟,因此可以在转换操作之间改变速度/分辨率,而不会导致性能下降。
相关阅读:
- ...· Efinix® 全力驱动AI边缘计算,成功推出Trion™ T20 FPGA样品, 同时将产品扩展到二十万逻辑单元的T200 FPGA
- ...· 英飞凌亮相进博会,引领智慧新生活
- ...· 三电产品开发及测试研讨会北汽新能源专场成功举行
- ...· Manz亚智科技跨入半导体领域 为面板级扇出型封装提供化学湿制程、涂布及激光应用等生产设备解决方案
- ...· 中电瑞华BITRODE动力电池测试系统顺利交付北汽新能源
- ...· 中电瑞华FTF系列电池测试系统中标北京新能源汽车股份有限公司
- ...· 中电瑞华大功率高压能源反馈式负载系统成功交付中电熊猫
- ...· 中电瑞华国际在电动汽车及关键部件测评研讨会上演绎先进测评技术
产品快讯更多
企业新闻更多
- ...· 华芯微国产汽车芯片门电路系列(篇一)
- ...· 华芯微国产汽车芯片CAN收发器系列(篇一)
- ...· 华芯微国产汽车芯片DC/DC转换器系列
- ...· 华芯微国产汽车芯片DC/DC转换器系列
- ...· 华芯微国产汽车芯片运算放大器系列(篇一)
- ...· 华芯微国产汽车芯片MOSFET 驱动器系列(篇一)
- ...· 数据采集终端系统设备
- ...· 简仪科技踏上新征程








