适合直流电机应用的电枢电流监视器

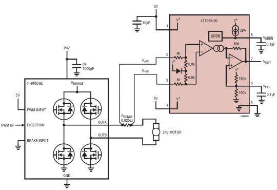
LT1999 是一款高速、精准的电流检测放大器,专为在一个宽共模范围内监视双向电流而设计。LT1999 可提供三种增益选项:10V/V、20V/V 和 50V/V。LT1999 通过一个外部阻性分路器来检测电流,并产生一个输出电压,可指示检测电流的数值和方向。输出电压以位于电源电压与地之间的中间电压为参考电位,或者,也可以采用一个外部电压来设定参考电平。LT1999 具有一个 2MHz 带宽和一个 -5V 至 80V 的共模输入范围,因而适合于监视 H 桥电机控制器中的电流、开关电源、螺线管电流以及电池充电电流 (从满充电至电量耗尽)。
相关阅读:
- ...· Efinix® 全力驱动AI边缘计算,成功推出Trion™ T20 FPGA样品, 同时将产品扩展到二十万逻辑单元的T200 FPGA
- ...· 英飞凌亮相进博会,引领智慧新生活
- ...· 三电产品开发及测试研讨会北汽新能源专场成功举行
- ...· Manz亚智科技跨入半导体领域 为面板级扇出型封装提供化学湿制程、涂布及激光应用等生产设备解决方案
- ...· 中电瑞华BITRODE动力电池测试系统顺利交付北汽新能源
- ...· 中电瑞华FTF系列电池测试系统中标北京新能源汽车股份有限公司
- ...· 中电瑞华大功率高压能源反馈式负载系统成功交付中电熊猫
- ...· 中电瑞华国际在电动汽车及关键部件测评研讨会上演绎先进测评技术
产品快讯更多
企业新闻更多
- ...· 华芯微国产汽车芯片门电路系列(篇一)
- ...· 华芯微国产汽车芯片CAN收发器系列(篇一)
- ...· 华芯微国产汽车芯片DC/DC转换器系列
- ...· 华芯微国产汽车芯片DC/DC转换器系列
- ...· 华芯微国产汽车芯片运算放大器系列(篇一)
- ...· 华芯微国产汽车芯片MOSFET 驱动器系列(篇一)
- ...· 数据采集终端系统设备
- ...· 简仪科技踏上新征程








