满足“能源之星”较新外部电源规范要求的半导体解决方案
电源是电子系统中必不可少的组件。除了电视和计算机等产品中所使用的内部电源转换器,外部电源适配器也广泛应用于手机、DSL调制解调器、打印机、笔记本电脑及游戏机等领域,以至于一个普通家庭可能就会拥有少则三五个、多则逾十个的电源适配器。这些适配器的应用规模非常庞大,而且其功率消耗又在一定程度上与用户的使用习惯密切相关。例如,许多用户在将电源适配器(或称充电器)从应用端(如笔记本电脑)拨出后,仍将插头插在墙式插座上,使其在不使用的情况下仍然消耗电流。
因此,电源适配器的工作能效及待机能耗成为美国环保署(EPA)“能源之星”等规范瞄准改善的目标。2008年11月开始生效的“能源之星”外部电源(EPS) 2.0版规范(简称EPA 2.0)就在1.1版基础上提高了要求,如表1所示(Ln为额定输出功率的自然对数)。例如,额定功率大于49 W的外部电源在标准工作模式的能效基准要求从0.84提到0.870,而交流-直流(AC-DC) EPS较大空载待机能耗也大幅降低。

表1:美国环保署“能源之星”外部电源的1.1及2.0版规范。
不同适配器的功率等级相关较大,如手机充电器的功率低至5 W,而游戏机适配器功率则可达250 W。根据IEC61000-3-2等标准的要求,功率大于75 W的电源应用需要增加功率因数校正(PFC),低于75 W则无此要求。因此,我们就以75 W为界线,分别着重讨论功率低于75 W适配器和高于75 W适配器满足EPA 2.0新规范所需要的特性,以及能够提供这些所需特性的安森美半导体高性能、高能效控制器示例。
功率低于75 W的适配器特性及控制器解决方案
对于功率低于75 W的适配器而言,在工作能效提升方面,首先就需要考虑其损耗来源。事实上,其损耗主要包括两个方面,分别是开关损耗和门电荷(Qgate)损耗,这两类损耗分别可以用等式(1)和等式(2)来量化:

从这两个等式中可以看出,要提升能效,可以从开关频率(FSW)及关闭时的漏极电压(VDRAIN(turn-off))着手,即要降低开关频率,特别是在轻载时可以采用频率反走技术来实现;而通过采用谷底开关(valley switching)技术,也可以降低关闭时的漏极电压。
而在降低空载能耗方面,可以首先分析出空载损耗主要在于启动电路中的静态损耗,即在空载条件下,启动电阻仍会持续地从大电容消耗电流,造成功率损耗。而降低启动电路损耗的途径有多种,如采用具有极低启动电流的外部启动电阻、采用关断时泄漏电流极低的集成启动电流源,以及连接启动电路至半波整流交流输入等。
作为全球领先的高性能、高能效硅解决方案供应商,安森美半导体提供两种新系列的控制器,提供满足上述适配器工作能效提升及空载能耗降低要求的特性。其中一系列控制器是NCP1237、NCP1238、NCP1287和NCP1288,另一系列是NCP1379和NCP1380。其中,就NCP12xx系列的这四款新器件而言,它们属于固定频率控制器,带集成启动电流源,有助于降低空载输入功率(即空载能耗);并采用频率反走技术和跳周期模式,帮助降低轻载时的开关损耗及门电荷损耗,从而提升适配器工作能效。这几款器件的开关频率会在25 kHz时钳位,从而消除可听噪声问题。

图1:NCP1237/38/87/88在轻载时采用频率反走技术降低开关损耗
从所测得的实际案例工作能效来看,NCP1237/38/87/88系列固定频率控制器与前一代产品NCP1271在额定输出功率的100%(65 W)、75%(49 W)、50%(32 W)和25%(16 W)条件下,在115 Vac及230 Vac电压时的能效总体更优,其中在230 Vac条件时平均能效高达87.7%。在轻载及空载能耗方面,以NCP1237为例,与前一代产品NCP1027相比,在10.7 W、1.3 W、0.5 W轻载及0 W空载条件下,在115 Vac及230 Vac电压时能耗下降了10 mW到710 mW不等,其中这两种输入电压条件下的空载能耗分别仅为71 mW和97 mW。这些能效及能耗测试数值均满足并超越EPA 2.0规范要求。
除了提供满足较新能效及能耗要求的特性,NCP1237/38/87/88还具有多种保护特性,如输入欠压和主电源过压保护、可调节过功率保护、严苛故障条件下的闩锁保护,并提供双路过流保护选项。这些器件工作电压可达30 V,采用SOIC-7封装,并均可根据不同终端应用要求提供A、B版本的选择,适合于笔记本、LCD显示器、打印机和游戏机以及DVD和机顶盒(STB)等应用。
另一系列的NCP1379/80新器件属于谷底开关控制器,具有极低启动电流和频率反走等特性,同样满足降低空载能耗和提升工作能效要求。就其频率反走特性而言,当反馈电压(VFB)低于0.8 V(输出功率POUT下降)或反馈电压低于1.6 V(输出功率上升)时,就发生频率反走。值得一提的是,NCP1379/80能够提升所有负载等级时的能效(即不限于轻载能效),并将待机和空载能耗降至极低水平,如表2所示。
表2:NCP1380谷底开关控制器的工作能效及待机能耗(a、工作能效;b、轻载及空载能耗)

综上所述,可以采用安森美半导体支持轻载时频率反走的两系列新控制器,来满足并超越“能源之星”等适配器的87%较低工作能效要求,而且即便在有启动电阻的情况下,仍然能够实现规范所要求的低于0.3 W的空载能耗。
功率高于75 W的适配器特性及控制器解决方案
对于功率大于75 W的适配器而言,以笔记本应用为例,常见额定功率包括75 W、90 W和120 W等,其中以用于90 W平台的批量较大,所以我们将重点围绕90 W应用来探讨。
如前所述,一旦功率大于75 W,除了满足上述工作能效及空载能耗要求外,电路中还面临着加入PFC的要求,这在改善功率因数、使电网电能得到更高效利用的同时,也会使得电路结构更为复杂。在这类应用中,传统电源架构是PFC+PWM的两段式架构,即在非连续导电模式(DCM)或临界导电模式(CrM)段后跟随着准谐振反激段,每个段都使用一个控制器,如图2(a)所示。
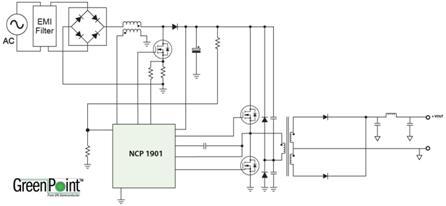
与这种两段式架构不同,近年来涌现出一种新颖的单段式PFC架构,如安森美半导体新推的一款组合控制器NCP1901。它在单颗IC中结合了CrM PFC和半桥谐振转换段,能够提供实现高能效、小外形因数笔记本适配器所需的全部功能,如图2(b)所示。这种架构使用的元器件数量更少,为两段式架构提供了良好的替代选择。

图2:传统两段式架构(a)与新颖的单段式架构(b)对比
NCP1901半桥谐振段工作在固定的频率和占空比,从而降低开关损耗。这器件通过调制半桥电源段实现稳压,而其在初级端的稳压消除了反馈环路,简化了电路。安森美半导体并基于NCP1901推出新的90 W笔记本适配器参考设计,如图3所示。这参考设计在115 Vac和230 Vac输入条件下测得的工作能效分别为89.4%和90.9%,115 Vac条件下的空载能耗为420 mW,且符合IEC61000-3-2要求的EPA 2.0规范对功率因数的要求(即115 Vac条件下功率因数不低于0.9),以及EPA 2.0对工作能效的要求。

图3:安森美半导体基于NCP1901组合控制器的90 W笔记本适配器参考设计。
值得一提的是,这高能效90 W笔记本适配器参考设计可以采用极小的散热片,且高底很低,可用于实现外形因数更小的适配器解决方案。
总结:
较新实现的“能源之星”外部电源规范对电源适配器的工作能效、空载能耗等提出了更高的要求。本文分别基于低于75 W应用及高于75 W需要PFC的应用,分析了电源控制器实现这些规范所需要具备的特性,特别是采用安森美半导体NCP1237/38/87/88系列固定频率控制器、NCP1379/80系列谷底开关控制器和NCP1901组合式控制器所能实现的工作能效提升、轻载及空载能耗降低效果,并提供相关的测试数据予以佐证。客户采用安森美半导体的这些器件及相关GreenPointTM参考设计,能够满足较新规范要求,缩短产品开发周期,并加快上市进程。
供稿:安森美半导体
相关阅读:
- ...2010/05/19 08:43·让新型SHARC处理器满足“一高二低”的浮点设计需求
- ...2009/07/02 14:30·采用安森美半导体解决方案满足“能源之星”较新外部电源规范要求
- ...· Efinix® 全力驱动AI边缘计算,成功推出Trion™ T20 FPGA样品, 同时将产品扩展到二十万逻辑单元的T200 FPGA
- ...· 英飞凌亮相进博会,引领智慧新生活
- ...· 三电产品开发及测试研讨会北汽新能源专场成功举行
- ...· Manz亚智科技跨入半导体领域 为面板级扇出型封装提供化学湿制程、涂布及激光应用等生产设备解决方案
- ...· 中电瑞华BITRODE动力电池测试系统顺利交付北汽新能源
- ...· 中电瑞华FTF系列电池测试系统中标北京新能源汽车股份有限公司
- ...· 中电瑞华大功率高压能源反馈式负载系统成功交付中电熊猫
- ...· 中电瑞华国际在电动汽车及关键部件测评研讨会上演绎先进测评技术
- ...· 华芯微国产汽车芯片门电路系列(篇一)
- ...· 华芯微国产汽车芯片CAN收发器系列(篇一)
- ...· 华芯微国产汽车芯片DC/DC转换器系列
- ...· 华芯微国产汽车芯片DC/DC转换器系列
- ...· 华芯微国产汽车芯片运算放大器系列(篇一)
- ...· 华芯微国产汽车芯片MOSFET 驱动器系列(篇一)
- ...· 数据采集终端系统设备
- ...· 简仪科技踏上新征程








