安森美半导体8 W数字至模拟(DTA)转换盒电源参考设计
随着技术的发展,世界各国纷纷加快向数字电视广播的转换过程。以美国为例,根据国会相关法案要求,2009年2月17日午夜美国所有全功率电视台将停止模拟电视广播,转向100%的数字广播。不过,美国新任总统奥巴马已签署决议,允许各电视台将模拟信号关闭时间推迟到2009年6月20日。这之后,采用模拟NTSC调谐器的传统阴极射线管(CRT)电视都将无法接收无线电视广播信号。作为鼓励措施,美国国家电信和信息管理局(NTIA)运作一个项目,提供优惠券用于支付数字至模拟(DTA)转换盒的费用。DTA转换盒能够接收数字电视广播信号,并将其转换为标准清晰度的节目,使人们能够通过采用模拟NTSC调谐器的传统CRT电视进行观看(更多信息参见www.dtvtransition.org)。
DTA交流-直流(AC-DC)电源要求
1) DTA定义
美国环保署(EPA)“能源之星”项目制定了针对DTA的1.1版规范。该规范对DTA的定义是:独立式设备,除了帮助消费者将数字电视业务中任何频道的广播转换为消费者能够显示在设计用于接收和显示模拟电视业务信号的电视接收机的功能外,不含其它任何特性或功能,但可以包含遥控器。
相应地,这规范将DTA分为三种工作模式:
l 工作模式:DTA动态提供其主要功能和某些或全部适用的次级功能的状态;
l 关闭模式:能耗为零或可以忽略不计的状态
l 休眠模式:与关闭模式相比,这种状态下设备的能耗较高,输出功率能力更高,响应速度更快;相反,与工作模式相比,能耗更低,输出功率能力更低,响应速度更慢
2) DTA需要遵守的能效规范
DTA除了要符合“能源之星”这1.1版的规范,还必须符合NTIA在其数字电视转换盒优惠券项目较终决策文件的技术附录中的较低技术要求,见表1。“能源之星”设定的DTA在测试条件的输入功率为在工作模式不超过8 W。这低功率要求为DTA的能效、明显也就是电源的能效提出了严苛的挑战。在如此低的个位数字功率范围下,由于DTA的专用集成电路(ASIC)本质上要求较低的电压输出(通常为5 V及5 V以下)以及电源内部静态电流占总能耗较大部分的缘故,实现70%的能效都较困难。

表1:DTA需要符合的能效规范(资料来源:“能源之星”及DTIA)
安森美半导体DTA电源规范
本文介绍的参考设计采用通用交流输入,提供5.0 V、3.3 V和1.8 V输出,能效高于72%。只要简单改变3.3 V和1.8 V输出上的检测网络,也可以提供其它输出电压。如果需要“休眠模式”的话,该设计也提供抑制5 V输出的选项。此电源的主转换器使用安森美半导体的NCP1308电流模式控制器及1个外部MOSFET,采用准谐振(QR)反激拓扑结构设计。5 V输出采用1个同步整流MOSFET,而2个较低电压输出转换器采用工作在1 MHz频率的NCP1595单片同步降压稳压器来实现。5 V输出还充当2个降压稳压器的直流源。这种特别的元件组合提供了一种简单但有效的三输出开关稳压器,根据输出电压和电流组合及相应系统总能效的不同,提供近6 W的有效功率输出。此设计除了具有输入传导EMI滤波器,还增加了过流保护(OCP)和过压保护(OVP)等典型保护功能。
l 输入:90至265 Vac,50/60 Hz,两线输入(火线,中性线)
l 输入功率:较大8 W
l 待机输入功率(空载):低于200 mW
l 输入熔丝:1 A
l 浪涌限制:约5 Ω
l 输入滤波:共模及差模导电EMI滤波器
l 输出:5 V @ 1 A;3.3 V @ 1 A;1.8 V @ 1 A;总输出功率不超过约6 W
l 稳压:所有输出都优于±3%
l 输出纹波(Vpk/pk):任何输出上较大为30 mV
l 能效:优于72%;实际值取决于输出电压和电流组合
l 保护:过压保护,过流保护
l 温度范围/冷却方式:0至55℃;对流冷却
l 控制特性:休眠模式工作时抑制5 V输出(可选)

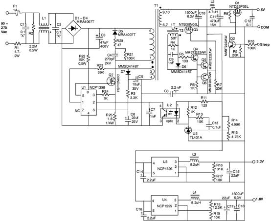
图1:安森美半导体8 W DTA电源电路示意图。
电路工作
图1所示的是参考设计的电源电路示意图。该电源的工作原理是:在电源导通时,电阻R1和电磁干扰(EMI)滤波器电感L1的绕组阻抗限流大电容C3上的浪涌电流。这个电感与“X”型配置的电容C1和C2一起构成差模EMI滤波器,而共模电感L1和电容C8构成共模滤波器。交流输入由二极管D1至D4全波整流,并在电容C2两端产生1.4倍Vac的直流总线电平。
准谐振反激转换器是采用安森美半导体的NCP1308电流模式准谐振控制器(U1)和1颗2 A、650 V的MOSFET(Q7)实现的。此控制器包含从过流到过压条件的所有自保护内部电路。虽然NCP1308具有安森美半导体的专利动态自供电(DSS)特性,但反激变压器T1上的辅助绕组及D7、C5、C6和R3等相关元件仍为IC提供“充当启动电路(bootstrapped)”的Vcc电源。这启动电路Vcc大幅降低U1在正常工作期间的功率耗散,并将电源的待机或空载能耗降至200 mW以下。电阻R3限制Vcc电压,且提供一种简单的设定OVP启动电平(trip level)的方法,检测光耦合器故障或环路开路故障。
由D5、C4、R20和R21组成的缓冲器网络为外部MOSFET Q7提供电压尖峰抑制功能。这电压尖峰由变压器T1的初级绕组的泄漏电感产生,如果不恰当处理的话,可能会带来破怀性后果。在诸如本参考设计这类的简单、单端反激电路中,这样的缓冲器网络是必须的。需要说明的是,本参考设计为D5使用的是传统的50/60 Hz PN二极管,并包含1个与之串联的电阻(R20)。这种布排,再结合电容C4,不仅抑制MOSFET关闭时的电压尖峰,还消除与变压器T1泄漏电感和电容C4相关的谐振振铃(resonant ringing)。
变压器设计
反激变压器T1的设计要求将泄漏电感和绕组电容等典型寄生参数减至较小。对于小型变压器磁芯结构而言,这就变得更加困难,因为磁芯的横截面积随着总体磁芯尺寸的减小而减小,这就需要更多的初级和次级匝数。对于小型磁芯而言,要在提供足够匝数以限制磁通量密度小于三千高斯(< 3 kG)与增加泄漏电感之间取得平衡,就变得非常需要技巧。本参考设计中使用了EF-16磁芯,有可能使初级绕组仅2层,而Vcc绕组和5 V次级绕组各仅一层。测试显示,由相应泄漏电感产生的电压尖峰的能量极低,而由D5、C4、R20和R21组成的缓冲器网络足以抑制电压尖峰,且对能效的影响极小。图2显示了详细的变压器设计。
T1的主要次级输出5 V由MOSFET Q3以及由变压器T2、电容C9、电阻R4至R7、MOSFET Q4至Q6、二极管D6等相关电路组成同步整流器实现,用于较大限度提升能效。当MOSFET Q7关闭时,小电流感测变压器T2感测到对输出电容C10充电的次级反激电流;而T2会在电阻R4两端产生足够的电压,以导通由Q5和Q6组成的推挽驱动电路。该驱动电路依次导通MOSFET Q3的门极,而使Q3充当极低正向压降的整流器,用于5 V输出。没有次级电流流过时,Q3处于关闭状态及反向阻断(reverse blocking)模式。为了降低输出纹波及噪声,电路中增加了由电感L2和电容C11组成的滤波器。此外,还可以选择增加P-MOSFET Q1和驱动器晶体管Q2,以在有需要的情况下,支持关闭5 V输出,用于“休眠模式”或类似要求,从而将漏电(power drain)降至绝对较低值。
对5 V输出进行稳压的方式,是检测主输出电容C10两端的电压,并以电阻R14和R15对这电压进行分压,使其匹配可编程齐纳器件U5(TL431A)的2.5 V内部参考电压。U5充当误差放大器,并藉光耦合器U2提供反馈给初级端控制器U1。C13和R13提供控制环路相位和增益补偿,而C7为U5的反馈输入提供高频噪声去耦。

图2:变压器设计数据表。
另外两路低压输出(3.3 V和1.8 V)使用1对NCP1595单片同步降压稳压器(U3和U4)从5 V输出获得。这两个降压转换器的开关频率为1 MHz,因此只需要极小尺寸的输出电感(L3和L4)和电容(C15和C17)。由于这些降压转换芯片的输入和输出纹波频率极高,C14至C17应当使用极低阻抗的多层陶瓷电容。C18是一颗标准铝电解电容以保证在特殊DTA微处理器从休眠模式启动时只有极低的输出电压下降。在这个测试应用中,3.3 V输出并不需要大输出电容,但如果这3.3 V输出是DTA微处理器的主电源,则可以考虑选用大输出电容。对于所选3.3 V和1.8 V电平之外的电压,设计人员只需要调整电压检测分压器网络调节电阻(R17或R19)的值,提供恰当的反馈电平给降压控制器的检测输入即
相关阅读:
- ...2015/11/24 12:53·安森美半导体首创智能无源传感器用于汽车无线感测应用
- ...2015/11/09 17:05·安森美半导体配合市场趋势的无线充电方案
- ...2015/09/09 17:06·安森美半导体助力汽车朝电气化及智能化发展
- ...2015/09/09 16:42·安森美半导体新一代同步整流驱动控制器NCP4305 显著实现更高能效
- ...2015/08/25 19:43·安森美半导体配合汽车照明设计趋势的解决方案
- ...2015/08/11 17:44·安森美半导体的汽车空调自动控制方案促进节能
- ...· Efinix® 全力驱动AI边缘计算,成功推出Trion™ T20 FPGA样品, 同时将产品扩展到二十万逻辑单元的T200 FPGA
- ...· 英飞凌亮相进博会,引领智慧新生活
- ...· 三电产品开发及测试研讨会北汽新能源专场成功举行
- ...· Manz亚智科技跨入半导体领域 为面板级扇出型封装提供化学湿制程、涂布及激光应用等生产设备解决方案
- ...· 中电瑞华BITRODE动力电池测试系统顺利交付北汽新能源
- ...· 中电瑞华FTF系列电池测试系统中标北京新能源汽车股份有限公司
- ...· 中电瑞华大功率高压能源反馈式负载系统成功交付中电熊猫
- ...· 中电瑞华国际在电动汽车及关键部件测评研讨会上演绎先进测评技术
- ...· 华芯微国产汽车芯片门电路系列(篇一)
- ...· 华芯微国产汽车芯片CAN收发器系列(篇一)
- ...· 华芯微国产汽车芯片DC/DC转换器系列
- ...· 华芯微国产汽车芯片DC/DC转换器系列
- ...· 华芯微国产汽车芯片运算放大器系列(篇一)
- ...· 华芯微国产汽车芯片MOSFET 驱动器系列(篇一)
- ...· 数据采集终端系统设备
- ...· 简仪科技踏上新征程








