满足可靠性要求的新一代DC-DC电源模块
作者:Intersil公司首席应用工程师Tamara Schmitz、Zaki Moussaoui;汽车/工业与通信部产品营销经理Sarika Arora
当为了某个具体应用评价DC-DC电源模块时,也要小心彻底检查各种选择的能力。至关重要的是设计人员通过仔细比较一个产品的电气和散热性能、实际尺寸和满足应用需要的可靠性规范来仔细检查选择过程。
在非隔离式负载点DC-DC转换器领域,市场上有许多新的、较高功率密度选择。Intersil的ISL8201M DC-DC模块就是一个采用紧凑的15×15mm QFN封装的例子,它具备极佳的效率和散热性能。这种扁平型(3.5mm)封装有助于利用从未用过的PC主板底部的空间,以实现高密度负载点稳压。这里提出了一系列重要的问题和答案,可作为整个选择过程的指南。
为什么在电源设计架构中电源模块正变得越来越流行?
今天,许多电信、数据通信、电子数据处理和无线网络系统都采用分布式电源架构供电。这些复杂系统需要电源管理解决方案来监控和精确控制电源。为了实现这一性能水平,大多数设计利用一个FPGA、微处理器、微控制器或存储器块。
这个水平的设计先进性对服务这些通信基础设施公司的应用设计人员带来了沉重的负担。他们的选择很简单:要么在相当大程度上投资改善他们的自主电源管理熟练程度,要么依赖于在设计公司以外的专长。这些选择没有一个是特别理想的。
负载点DC-DC电源模块有哪些优点?
近来,一个新的选择出现了:负载点DC-DC电源模块。这些模块结合了大多数或提供即插即用解决方案必要的所有元件,从而可能取代多达40个不同的元件。这种集成可简化和加速设计,同时减小功率管理占位面积。
顾名思义,这些电源模块放在接近其供电的电路的印刷电路板,这有助于稳压。这种布局的重要性是增加了子系统在更大电流、更低电压和更高的时钟频率下工作的你能力。
从这些模块得到你需要的性能——同时保持在你的预算和空间要求之内——的关键因素是需要一家公司掌握不同的可用技术。
为什么不使用一个开放的框架或内嵌DC-DC电源模块?
大多数传统和普通的非隔离式DC-DC电源模块仍然是一个内嵌封装(SIP);见图1。这些开放结构解决方案的确是在较大限度地缩减设计复杂性方面的进展。不过,可在一个印刷电路板上较简单地采用标准封装元件。它们通常是较低频率的设计(大约300kHz),其功率密度不如预期。因此,它们的尺寸使其成为了许多空间受限的应用的糟糕选择。新一代电源模块需要在减小尺寸以改善设计灵活性方面取得显著进步。

图1. 传统的SIP开放结构模块。
哪些类型稳压器通常用于负载点解决方案?
大多数负载点转换器是非隔离式降压稳压器。它们通过采用同步整流争取得到高转换效率。尺寸是一个中心问题,同时还要优化高效和热管理。
为什么尺寸是一个中心问题?
这些是处理相当大的电流的电源管理器件。效率决定了必要的热管理的类型。许多较大的模块要求散热器和系统风扇。内置的风扇增加了维护成本,因为风扇增加了系统尖垢,而且可能粘住自己。如果功率管理系统的设计无需直接气流,可靠性和维护成本就会减少。
要减电源模块的小尺寸必须做出哪些改变?
为了实现设计人员需要的更高的功率密度,电源管理供应商必须提高开关频率,以减小储能单元的尺寸。不过,由于MOSFET的开关损耗,利用标准元件增加开关频率,产出效率较低。这迫使业界寻找减少DC-DC模块中MOSFET驱动和电源路径寄生阻抗的经济有效的方法,生产出尺寸大约为一个集成电路的模塑模块。
采用散热器和强迫通风可以改进多少性能?
电源模块中的热疲劳现象是由功率转换的低效率及有限的散热可用空间引起的。这可能较终增加温升速度并因此缩短产品的使用期限。为了较大限度地减少温度对平均故障时间(MTBF)的影响,系统设计人员应该根据模块的功率损耗,考虑散热器、有效的气流和降额曲线。

图2. 典型降额功率损耗曲线。
为什么图2中的总功耗损失曲线覆盖了这样宽的温度范围?
在许多应用中,电源模块要求在富有挑战性的环境中运行。在比较一个模块的功率能力时,电气能力的分析不应该只限于25℃,而且还要考虑系统环境温度、气流和远离模块的热传导方法。例如,用在旨在Intersil的ISL820xM系列的QFN封装可以提供通过PCB的较佳热传导,所以模块下面的大面积铜板将改进总功率性能。
为什么出现温度失控?
温度失控是造成一次主要故障的另一个现象。它通常是由焊点裂缝引起的。如果模块受到机械振动或若干次温度循环骤变,焊点就可能出现裂缝,较终可能使元件与底层脱离。这将造成电阻的增加,进而可增加温度压力。在周期达到线剪切模式并导致灾难性故障之前,这些事件可能重复下去。在ISL8201M中,系统设计人员可得到经可靠性基准广泛认证和测试的解决方案。
单个IC解决方案是否可用?
Intersil的ISL8201M模块集成了完整DC-DC转换器所需的大多数元件,包括PWM控制器、MOSFET和电感器。其输入电压范围是3-20V,具有10A电流能力。它无需MOSFET封装,可以实现比高效率和散热性能的传统SIP DC-DC模块更高的开关频率,而且采用了紧凑的15×15×3.5mm QFN封装的组合封装(见图3)。ISL8201M是正在开发的进一步改进尺寸和性能的系列模块第一款产品。


图3. ISL8201M概念封装图。
我能预期从ISL8201M DC-DC模块得到什么样的效率?
ISL8201M可以实现效率方面非常好的性能。在宽电压范围(1.2V至5V)条件下,对于负载电流高于1.5A,可以预期大于80%的效率,见图4。在更高电压范围(3.3V至5V),以及电压低至2.5V的适中负载电流的预期效率可增加到90%。一个有趣的点在右上方:ISL8201M可在5V实现10A,效率超过90%。曲线的平滑度证实了负载调节的高质量。此外,QFN封装极佳的散热性能有助于实现非常紧凑的设计,而无需使用散热器。这将有助于元件实现大约200W/in3的功率密度,大约为传统开放式模块的4倍。

图4. ISL8201M效率曲线(Vin = 12V)。
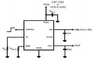
是否ISL8201M的参考电路图比较复杂?
图5所示为输入电压+5V或+12V的ISL8201M原理图。图的左侧为电源引脚和输入电压的共享连接。分开这两个引脚也可以接受,如右侧所示。外部元件选择主要是由较大负载电流和输入/输出电压决定的。

(a)
(b)
图5. 典型原理图(a)单电源,(b)独立电源
怎样选择输入电容?
输入电容为稳压器提供一好低阻抗输入。输入滤波电容器的大小需要根据DC输入线路上能够容许多少纹波电源。电容器越大,预期的纹波越少,因为器件有更大的充电存储能力。不过,应该考虑上电期间更高的浪涌电流。ISL8201M提供了软启动功能,可以控制和限制电流浪涌。输入电容器的值可以由这个方程求出:
|
IIN x Dt |
|
DV |
其中:
CIN是输入电容(μF)
IIN是输入电流(A)
Δt是高侧开关(μs)的导通时间
ΔV是容许峰间电压(V)
除了大容量电容器,可以使用某种低等效串联电感(ESL)陶瓷电容对高侧MOSFET的漏极和低侧MOSFET的源极之间进行去耦。这可用来减少由寄生电路元件上的开关电流引起的的电压振铃。
POR和OCP是什么?
上电复位(POR)功能可连续监控PVCC引脚的偏置电压。当加电时,在一个阈值被超过(4V标称值)之前,POR电路可延迟所有操作。当这个阈值被超过,POR功能开始过流保护采样(OCP)和控制操作(当COMP/EN约为1V时)。当采样完成后,VOUT开始软启动斜升。
过流功能可防止转换器受到采用低侧MOSFET通态电阻(RDS(ON))的短路输出通过的影响,以监控电流。一个电阻器(RSEN)可以对过流切断电平编程。这种方法可提高转换器效率,通过取消一个电流检测电阻器降低成本。如果发现了过流,输出立即会关闭。它可在断续模式下循环软启动功能(2个假软启动暂停,1个真软启动暂停),以提供故障保护。如果短路条件没有消除,这个循环将无限地持续下去。
怎样使自启动功能工作?
在功能上,在6.8ms标称值内,内部软启动可提高从0V至0.6V误差放大器的非反相端基准。该输出电压因此将在同样的6.8ms内跟着上升,从零至终值。该斜率是数字创建的,所以将出现64个小的不连续阶跃。没有简单方法可以在外部改变这个斜率。在一个初始周期之后,误差放大器(COMP/EN引脚)将激活,开始在软启动期间调节转换器的输出电压。振荡器的三角波形可以与斜率误差放大器电压相媲美。这将产生增加宽
相关阅读:
- ...· Efinix® 全力驱动AI边缘计算,成功推出Trion™ T20 FPGA样品, 同时将产品扩展到二十万逻辑单元的T200 FPGA
- ...· 英飞凌亮相进博会,引领智慧新生活
- ...· 三电产品开发及测试研讨会北汽新能源专场成功举行
- ...· Manz亚智科技跨入半导体领域 为面板级扇出型封装提供化学湿制程、涂布及激光应用等生产设备解决方案
- ...· 中电瑞华BITRODE动力电池测试系统顺利交付北汽新能源
- ...· 中电瑞华FTF系列电池测试系统中标北京新能源汽车股份有限公司
- ...· 中电瑞华大功率高压能源反馈式负载系统成功交付中电熊猫
- ...· 中电瑞华国际在电动汽车及关键部件测评研讨会上演绎先进测评技术
- ...· 华芯微国产汽车芯片门电路系列(篇一)
- ...· 华芯微国产汽车芯片CAN收发器系列(篇一)
- ...· 华芯微国产汽车芯片DC/DC转换器系列
- ...· 华芯微国产汽车芯片DC/DC转换器系列
- ...· 华芯微国产汽车芯片运算放大器系列(篇一)
- ...· 华芯微国产汽车芯片MOSFET 驱动器系列(篇一)
- ...· 数据采集终端系统设备
- ...· 简仪科技踏上新征程








