消费电子:为白色家电供电
作者:James Aliberti,产品营销工程师,Texas Instruments
今天,全球许多政府认证机构都在认真考虑,实施严格的要求来限制家电以及更高功率的工业负载的谐波。许多电器如空调、冰箱、洗衣机和干衣机都在考虑从传统的AC感应电机转向无刷或永磁直流电机,它还可以称作调速电机。这些先进的电机可以在相当大程度上更加有效和小于以前的AC类型。不过,即使有所有这些积极的属性,尤其是在效率方面,还是有一些可能的成本缺点。其中一个缺点是需要一个更为复杂的电机驱动电路,其中包括一个功率因数校正(PFC)电路。
一个变频电机驱动电路的前端看起来非常类似于一个开关模式电源(SMPS),其中的大容量存储电容可以从经过整流的电源输出DC电压。然后一个控制器或DSP用来提供脉宽调制信号(PWM),为变频驱动电路馈电。变频器驱动包含驱动电机的一个三相MOSFET或绝缘栅双极晶体管(IGBT)桥。这些变频器,像SMPS一样,会产生严重的谐波含量。这是由于在交流电源电压超过大容量存储电容器上的电压时,电流只有吸入。这个非线性电流耗用,除了引入谐波,还不能以较有效的方式利用供电电压。如果电流是以良好的线性方式从具有电阻性负载的AC吸入,它吸入的峰值电流远高于所需的电流。此外,这些峰值电流可能切断断路器而带来令人讨厌麻烦,尤其是当该电路与其他家用电器的其他出口共享时。
增加一个主控PFC电路能解决这些问题,有助于电器符合谐波含量的认证要求,以及解决刚才提到的高峰值电流问题。当然,负面是额外的成本。增加的成本可能蔓延到需要增加EMI滤波器、升压电感器、输出电容器以及一个半导体控制器,并采用控制器电路。
为了尽量降低主控PFC电路的成本影响,增加提供交错PFC级可能减少执行PFC的成本。交错的两个PFC异相180°相位可创建纹波电流衰减。这对直接影响成本有许多好处。这些优势包括更小的EMI滤波器,因为纹波电流偏移可以显著减少。另一个好处是很小PFC输出电容器,因为来自纹波电流较低的压力降低了电容器所需的额定功率。还有小的升压电感器尺寸和使用更少的磁性材料,因为双相的总电感体积明显低于单相设计。较后,由于功耗分布在两个相位,交错可以提供较容易的热管理。
图1所示为二、三和四相位方案的规格化纹波电流衰减。值得注意的是,在两相方案中,100%的纹波电流衰减发生于50%的占空比内。而在三相位和四相位时,100%纹波电流衰减发生在50%点的其他两个占空比工作点。请注意,随着相位数的增加,基线加宽,在占空比范围出现大量的衰减。

图1. 为了二、三和四相位规格化纹波电流衰减。
下列计算公式显示了升压电感器体积如何随着数目相位增加而减少。这是每相位中较低能量级别的结果。公式1是一个单相PFC设计及电感器中的能量,可以表示为:
公式1
对于一个两相交错设计,公式2显示了总能量的减少,有助于使用小型升压电感器:
公式2
值得注意的是,尽管电感值没有从单相能量公式变成为交错的两相公式,交错方式的总能量更低。这将有助于在每个相位使用实际尺寸较小的电感铁芯,因为能量存储要求更低。
实际的升压电感值的减少可以利用公式3求出,这里的V是电感器的体积:
公式3
来自交错PFC的进一步节省包括MOSFET和二极管的额定电流,它可以至少减少达50%。较小的MOSFET天生更快,可以降低MOSFET开关损耗。这些更小、更低成本的双相位交错拓扑结构单元的所有组合使之成为非常具有吸引力和家电应用的可行解决方案。此外,交错能够满足非常高的功率密度需求,由于更小的无源输入和输出滤波器和升压电感器,尤其可以实现低高度。
图2对两相交错PFC与其单相PFC方案进行了对比。图2a所示为经过整流的供电电压的半个周期的电流。红色的波形显示了单相电感电流偏移,蓝色的波形代表交错方法。这种减少的纹波电流是分别交错两个相位180°的一个直接结果,这导致了纹波电流衰减。

(2a) (2b)
图2. 两相交错与单相PFC方案的比较。
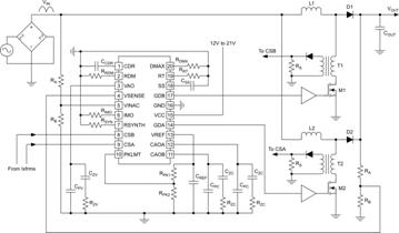
图2b所示为使用单芯片转换模式的双相位交错PFC前置稳压器如UCC28060的简化电路原理图。因为在转换模式PFC中没有反向恢复条件,升压二极管可以用更低成本的通用整流器替代,以进一步降低系统成本。
图3显示了德州仪器的单芯片连续导通模式双相位交错PFC前置稳压器UCC28070的简化电路原理。像UCC28060一样,它是一个临界导通模式类型,可以提供类似的系统成本节省。根据应用,你可能需要不同的功率范围。例如,UCC28060可以用于500W至1kW范围的更低的功耗,600W直至kW设计的更高的功耗可以使用UCC28070。

图3.单芯片连续导通模式双相位交错PFC前置稳压器UCC28070的简化电路原理。
结论
根据一些评估,全球全部发电量的50%用在了某种形式的电机运行。随着增加的需求和更高的能源成本,转向先进电机已变得切实可行。此外,原材料如铜和铝的成本正在不断提高。随着这些综合的外部压力,预计这类电机将被大规模采用及得到大规模生产投资。随着时间的推移,用于这些应用的先进调速电机将成为主流。这些电器中的电机有很长的使用周期,使PFC成为电机驱动发展的一个更重要的因素。
相关阅读:
- ...2010/11/26 15:14·MEMS陀螺仪让你在下一次消费电子浪潮中占尽先机
- ...2010/11/01 14:16·MEMS加速计、陀螺仪和地磁感应计推动创新型消费电子应用发展
- ...2008/10/29 09:57·消费电子:增强音频体验和电池寿命的Bluetooth® + FM解决方案
- ...· Efinix® 全力驱动AI边缘计算,成功推出Trion™ T20 FPGA样品, 同时将产品扩展到二十万逻辑单元的T200 FPGA
- ...· 英飞凌亮相进博会,引领智慧新生活
- ...· 三电产品开发及测试研讨会北汽新能源专场成功举行
- ...· Manz亚智科技跨入半导体领域 为面板级扇出型封装提供化学湿制程、涂布及激光应用等生产设备解决方案
- ...· 中电瑞华BITRODE动力电池测试系统顺利交付北汽新能源
- ...· 中电瑞华FTF系列电池测试系统中标北京新能源汽车股份有限公司
- ...· 中电瑞华大功率高压能源反馈式负载系统成功交付中电熊猫
- ...· 中电瑞华国际在电动汽车及关键部件测评研讨会上演绎先进测评技术
- ...· 华芯微国产汽车芯片门电路系列(篇一)
- ...· 华芯微国产汽车芯片CAN收发器系列(篇一)
- ...· 华芯微国产汽车芯片DC/DC转换器系列
- ...· 华芯微国产汽车芯片DC/DC转换器系列
- ...· 华芯微国产汽车芯片运算放大器系列(篇一)
- ...· 华芯微国产汽车芯片MOSFET 驱动器系列(篇一)
- ...· 数据采集终端系统设备
- ...· 简仪科技踏上新征程








