MES应用案例-龙岩烟草工业有限责任公司制造执行系统
所属行业:制造业 烟草行业
项目名称:龙岩烟草工业有限责任公司制造执行系统
应用背景:
通过多年的技术改造和信息化建设,龙岩卷烟厂已建设建成现有生产线的生产调度系统、卷包集控系统、制丝集控系统等生产管理系统,实现了这些生产管理系统与企业MES系统、集控系统、动力能源系统等的有机集成,但是,随着“精品线”项目的启动,需要建设一套适应“精品线”分组加工和柔性制造、并确保现有系统与新建系统能够并存、过渡、整合的基础上,建设成“集成”、“协同”、“高效”的、整体实现从生产订单到产品交付全过程的自动化和信息化过程的MES系统。
该项目前期应用基础概要如下:
1)现有生产调度系统概况
在实施了自动化物流系统、制丝生产集控系统和动力能源系统的基础上,历时2年,开发实施了生产调度系统,目前该系统运转良好。
现有调度系统接受计划层的生产计划,生成制丝车间作业任务连同工艺技术指标一起下达给各生产车间,指挥自动化立库、动力车间、制丝车间、卷包车间的作业调度和操作,协调相互间的动作过程,提高作业效率,保证生产协调和顺利进行,并将生产过程的实时信息上传给计划层。
该系统主要包括:基础数据管理、工艺配方管理、生产计划管理、生产调度管理、生产过程监控、工艺质量统计、统计与报表、综合查询等模块。
2)现有卷包信息系统概况
卷包信息系统实现了车间生产设备、质检仪器及条码数据的采集,并将生产计划、进度安排、过程控制、质量管理、设备维护等集成在一起,该项目已经投运3年多,目前是车间指导生产的主要工具。
卷包信息系统主要包括如下功能模块:
- 生产配置管理子系统
- 生产作业控制子系统
- 现场作业管理子系统
- 生产数据采集子系统
- 生产作业查询子系统
- 生产作业分析子系统
- 工艺质量控制子系统
- 设备维护管理子系统
应用需求:
本项目应用需求包括用户功能需求和系统集成需求(MES系统与9套外部管理系统、集控系统之间的集成需求),简单描述如下:
1、 用户功能需求:
用户功能需求如下图所示,重点包括以下4个方面:
- 从订单到批次的高级优化排产
- 生产批次任务的作业调度及作业标准下达
- 生产批次数据的采集、反馈及批次数据追踪
- 生产作业数据的分析和改进

图1 龙烟MES 业务需求模型
2、 系统集成需求:
如下图所示,系统的集成需求主要包括以下几个方面:
- 与现有生产调度系统的集成
- 与现有卷包管理信息系统的集成
- 与现有MIS、数据仓库系统的集成
- 与新建PDM系统、统一编码系统的集成
- 与新线、老线的卷包集控系统的集成
- 与新线、老线的制丝集控系统的集成

图2 龙烟MES 业务集成模型
解决方案
通过对SIEMENS SIMATIC IT,GE Proficy Plant Applications及Wonderware MES平台的对比,结合龙岩卷烟厂实际应用基础情况,一致认可GE的Proficy Plant Applications平台在以下方面具有比较明显的优势:
- 支持图形化、结构化、对象化、集成化的工厂建模技术;
- 支持工厂建模、生产调度、质量控制、批次跟踪功能的快速组态和部署;
- 集成度高:高度集成的开发环境,更有利于系统的开发和部署;
- 易用性好:界面友好、操作简便,更加符合中国人的操作习惯;
- 性价比高;
鉴于GE Proficy MES产品的优势,及其集成度高、易用性好、性价比高的特点,本项目选用GE Proficy产品来进行本次项目的实施。
项目配置方案如下图所示,配置清单概要如下:
- Proficy Product Mang 、Proficy Production Mang
- Proficy Quality Mang
- Batch Analysis Server
- Proficy Historian
- PA SDK Pack
- Proficy Portal
- Proficy Batch
- iFix
MES应用架构部署:
项目的系统应用部署如下图所示,产品体系围绕GE PA平台及ILOG PPO展开,通过微软的BizTalk平台进行系统集成,并较终通过 PPS+MOSS进行分析和展现。
概要流程如下:
- 基于ILOG PPO进行优化排产
- 基于PA进行批次任务调度、作业参数下达
- iFix执行生产并将数据通过Historian进行采集、归档
- PA与Historian进行数据归集、形成批次报告和谱系追踪
- 基于Proficy Portal 进行远程监视
- PA数据和Historian归档到数据仓库
- PPS进行数据分析
- 基于MOSS进行应用展现

图3 龙烟MES 系统平台部署方案
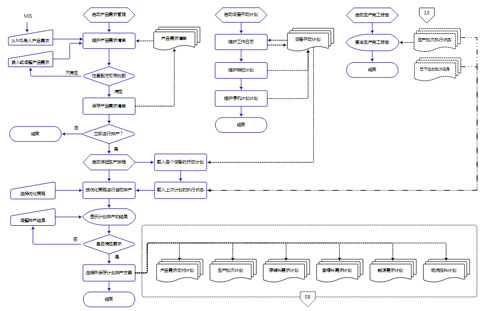
系统总体实现方案:

系统核心业务流程:

Historian数据点配置:
在MES系统中,一方面是应用功能的规划和部署,另一方面是数据点(集控系统标签点)的规划和数据采集算法,龙岩卷烟厂制造流程简化模型如下图所示,图中箱式储丝为精品线的创新,即成丝由氮气封装后直接上物流高架库存储。

图4 烟草企业制造流程简化模型图
在这里,我们结合龙岩卷烟厂实际情况,给出卷烟厂的数据点配置的一个一般性建议:
制丝线
- 如图4所示,每条制丝线分3个工艺段,每段约采集30个工艺参数,下达和采集为不同的采集点,工艺参数点=3*30*2=180点;
- 关键设备运行状态数据点约为3*40=120点;
- 业务数据如交接班、作业指令、设备故障、产量采集等约为3*30=90点;
- 考虑到之后的扩展,每段留20点备用,备用点3*20=60;
- 因此,每条生产线按3个大工艺段约为180+120+90+60=450点;
- 按2条制丝线、1条梗丝线、1条膨丝线计算,共需4*400=1800点。
卷包机组
- 卷包机组中,所需数据主要是卷烟机的烟支质量、重量等数据;卷包机台的产量、消耗数据;设备的关键设备状态数据(如卷烟机的烙铁温度,生产速度等),以及设备报警数据(至少需采集故障、停机报警)等;
- 卷烟机烟支质量数据:每台15点;
- 卷烟机消耗数据(水松纸、烟丝、嘴棒):每台3点;
- 卷烟机废品剔除数据(如烟丝空松、爆口、缺嘴棒等):以Passim 8000为例,一般分10类废品,因此,每台10点;
- 包装机消耗:每台15点;
- 包装机剔除:每台15点;
- 报警,卷包机组,每组2*2点(共享Tag转换方式);
- 业务数据如交接班、作业指令等约为2*20=40点;
- 因此,单个卷包机组,合计=15+3+10+15+15+4+40=102点
成型机
- 成型机主要是醋酸纤维、甘油、盘纸、胶水等消耗以及设备报警;
- 消耗数据:每台6点;
- 产量(成品、剔除):每台2点;
- 报警:2点;
- 业务数据如交接班、作业指令等约为20点;
- 合计:6+2+2+20=30点;
发射机
- 产量:每台1点;
- 报警:2点;
- 业务数据如交接班、作业指令等约为20点;
- 合计:1+2+20=23点;
封箱机
- 产量:每台1点;
- 报警:2点;
- 业务数据如交接班、作业指令等约为20点;
- 合计:1+2+20=23点;
项目受益:
通过对项目的实施,我们对该产品在MES这类项目的实施过程中有以下几个方面很值得一提:
- 快速部署:平台环境2天内即可部署完毕
- 快速实施:系统初始化数据支持从Excel导入功能以及标签点从集控系统自动导入功能,都为项目的实施工作立下汗马功劳
- 系统机构化功能比较强大,在工厂建模中,竟然意外的发现支持对象继承,这样,建模功能就大大简化了,只需对子类中差异的地方进行修改即可。
- 系统的集成度很高,在PA中只需简单配置即可实现PA与Historian、PA与集控Scada之间的系统间集成;同时,系统内部,同样通过简单配置就实现了批次跟踪和谱系分析功能。
- 系统与Excel的集成功能,比与系统配套SDK套件更加有效,实施人员提供Excel插件,对PA系统的数据访问是相当的Easy。
制丝线SPC应用效果图:

关于GE智能平台
GE智能平台是一个提供高新技术的企业,它为世界各地的用户提供用于自动化控制的软件、硬件和技术服务以及嵌入式计算。我们为用户提供一个独特的,灵活的,超可靠的技术基础,使得他们在包括能源、水
相关阅读:
- ...2013/06/25 09:46·研祥工业平板在注塑机MES系统中的应用
- ...2013/03/22 16:18·研祥工业平板在注塑机MES系统中的应用
- ...2011/01/17 12:02·研祥平板电脑在电子制造业MES系统中的应用
- ...2010/12/29 16:04·MES系统在农用机械行业的应用
- ...2010/06/28 13:17·GE Proficy在常德MES中实现全生产过程谱系设计与实践
- ...· Efinix® 全力驱动AI边缘计算,成功推出Trion™ T20 FPGA样品, 同时将产品扩展到二十万逻辑单元的T200 FPGA
- ...· 英飞凌亮相进博会,引领智慧新生活
- ...· 三电产品开发及测试研讨会北汽新能源专场成功举行
- ...· Manz亚智科技跨入半导体领域 为面板级扇出型封装提供化学湿制程、涂布及激光应用等生产设备解决方案
- ...· 中电瑞华BITRODE动力电池测试系统顺利交付北汽新能源
- ...· 中电瑞华FTF系列电池测试系统中标北京新能源汽车股份有限公司
- ...· 中电瑞华大功率高压能源反馈式负载系统成功交付中电熊猫
- ...· 中电瑞华国际在电动汽车及关键部件测评研讨会上演绎先进测评技术
- ...· 华芯微国产汽车芯片门电路系列(篇一)
- ...· 华芯微国产汽车芯片CAN收发器系列(篇一)
- ...· 华芯微国产汽车芯片DC/DC转换器系列
- ...· 华芯微国产汽车芯片DC/DC转换器系列
- ...· 华芯微国产汽车芯片运算放大器系列(篇一)
- ...· 华芯微国产汽车芯片MOSFET 驱动器系列(篇一)
- ...· 数据采集终端系统设备
- ...· 简仪科技踏上新征程








