AC 功率和电流监视器
关键字:

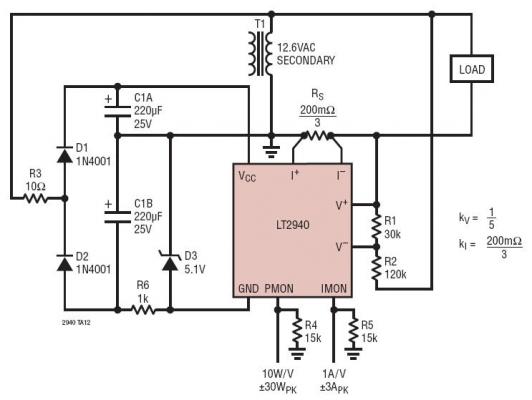
LT2940 用于测量一个高端电流和一个差分电压,对它们进行放大并输出一个与瞬时功率成比例的电流。利用四象限乘法器和推挽输出级对双向高端电流和双极电压差进行正确的处理,从而使 LT2940 能够指示正向和反向功率通量。
相关阅读:
- ...2011/12/30 16:02·利用 R/C 滤波器实现 DAC 去干扰电路
- ...2011/06/20 13:50·AC 电流测量
- ...2011/06/20 13:24·AC 线路供电的 3.6V 降压型稳压器具有大的输出电容器以支持重负载
- ...2011/06/10 15:58·由 DAC 控制的 100mA 电流源
- ...2011/06/08 15:28·Fully Isolated AC Power and Current Monitor
- ...2011/06/07 15:17·Low Noise AC Amplifier with Programmable Gain and Bandwidth
- ...· Efinix® 全力驱动AI边缘计算,成功推出Trion™ T20 FPGA样品, 同时将产品扩展到二十万逻辑单元的T200 FPGA
- ...· 英飞凌亮相进博会,引领智慧新生活
- ...· 三电产品开发及测试研讨会北汽新能源专场成功举行
- ...· Manz亚智科技跨入半导体领域 为面板级扇出型封装提供化学湿制程、涂布及激光应用等生产设备解决方案
- ...· 中电瑞华BITRODE动力电池测试系统顺利交付北汽新能源
- ...· 中电瑞华FTF系列电池测试系统中标北京新能源汽车股份有限公司
- ...· 中电瑞华大功率高压能源反馈式负载系统成功交付中电熊猫
- ...· 中电瑞华国际在电动汽车及关键部件测评研讨会上演绎先进测评技术
产品快讯更多
企业新闻更多
- ...· 华芯微国产汽车芯片门电路系列(篇一)
- ...· 华芯微国产汽车芯片CAN收发器系列(篇一)
- ...· 华芯微国产汽车芯片DC/DC转换器系列
- ...· 华芯微国产汽车芯片DC/DC转换器系列
- ...· 华芯微国产汽车芯片运算放大器系列(篇一)
- ...· 华芯微国产汽车芯片MOSFET 驱动器系列(篇一)
- ...· 数据采集终端系统设备
- ...· 简仪科技踏上新征程








